超低壓差線性穩壓器的拓撲架構及應用趨勢
近年來,低壓差穩壓器(LDO)在各類電子設備,尤其是對電能有苛刻需求的消費類電子中,得到了廣泛的應用。但隨著更低壓差應用需求的發展,由于LDO拓撲架構的限制,越來越難以滿足應用的需求。于是,基于新型拓撲架構的超低壓差穩壓器(ULDO)應運而生。
ULDO與LDO的差異
LDO是一種用途極為廣泛的集成電路(IC),它的優點有:電路架構簡單、輸出紋漣波很低、外部組件很少且簡單等等。一般的LDO架構為:一個誤差放大器驅動一個P型MOSFET,利用回授電位與參考電位做比較,使輸出保持在正確的電壓。但是當系統中需求的是超低壓差、低輸出電壓(0.8~1.8V)、高輸出電流時,用傳統單電源、P-MOSFET的架構來設計LDO就變得相當困難了。因此AX6610-6615超低壓差穩壓器系列產品采用N-MOSFET來當驅動器,以相同大小的驅動器來說,N-MOSFET的驅動特性一般來說是優于P-MOSFET的。但在低輸入電壓時,N-MOSFET的驅動特性又顯不足,且可能不適合整個IC的工作電壓。為此,采用了另一組電源輸入來提供IC穩定的工作電壓,并且大大提升N-MOSFET之驅動能力。藉此方法達成低電壓輸入轉換低電壓輸出并且能驅動大負載電流。
ULDO的特性和拓撲架構
AX6610-6615系列ULDO產品設計皆采用雙電源之架構來設計,電源VIN為輸出轉換的來源,電源VCNTL為內部電路所用電源。再搭配使用N-MOSFET作為驅動器。AX6610-6615的參考電位設計在0.8伏特,因此最低的可輸出電壓可達0.8伏特。其輸出電壓軟啟動時間僅有1毫秒,可大幅降低開機時的電流浪涌。輸入電壓VIN、VCNTL皆具有過低電壓監測功能,當輸入電壓過低時會停止輸出,可避免本身IC端與后方系統端的功能誤動作。此外,為了確保后端系統所得到的電壓正確無誤,本產品具有Power-OK引腳,用以提供后端系統告警之用。本身IC內部具備一90歐的放電電阻,在輸出關閉時會啟用,具有自我快速放電功能。過電流保護電路,會在電流超過安全范圍時予以限制。若當輸出處于短路狀態時,還將啟動輸出周期性開啟機制,不讓輸出電流持續處于高壓差且限制電流值的狀態(因為此時之發熱功率為最大)直到短路狀態被解除。在持續重載或大跨壓下,熱量會持續累積,溫度會上升,當到達最高溫度容許值時,會啟動過溫保護功能,此時會關閉輸出,以避免IC燒毀,直到溫度恢復到回復點,此時輸出將會被重啟。此外在線性穩定度、負載穩定度與電源抑制比等指標上(PSRR),AX6610-6615亦有相當優異的表現。
ULDO的應用趨勢
在要求“低價、外型輕薄和具備移動上網功能”的未來4C產品前提下,其中的電源設計方案必須摒棄傳統方案的如下缺點:
1.外部零件復雜
2.較高的輸出噪聲和待機功耗
3.較高的BOM成本
為此阿瑟萊特科技特別針對例如UMPC/MID產品而推出兼具極簡化外圍組件和超低壓差的1A~5A的ULDO線性穩壓器,即AX6610~AX6615系列,并且為因應其產品輕巧和對省電的要求,例如在搭載Intel ATOM或VIA NANO平臺上的電源所需提供UMPC/MID的各組低電壓轉換所要求的穩定電源供應方案。
例如: 1.5V轉1.2V穩定供給802.11/藍牙wireless模塊所需的1A~5A電源管理方案或1.8V/1.5V轉1.1V供給系統芯片集PCH(Platform Controller Hub)的2A~4A動態電源所需,可將外部所需要的組件減到最少并且能比傳統的開關式穩壓器得到更低的紋波噪聲,對客戶而言有極高的性價比。

圖1:AX661x 系列ULDO芯片架構方框圖。
AX6610~6615系列為可提供在大電流,超低壓差,低紋波干擾,又兼具極低待機功耗(30μA以下)的線性電壓轉換器,輸入電壓最低可由1.1V到最高5伏,輸出電壓可以在0.8~3.3伏之間依需要調整,主要應用于低電壓輸入輸出的線性電壓轉換器,筆記本電腦型計算機,主機板,網絡系統...等裝置的電壓轉換。
AX6610-6615應用上提供高抗噪聲功能(PSRR高達-65dB)及穩定的工作電壓,輸出電壓的瞬態響應快,而且提供Power-OK輸出功能,方便提供電源監測,輸出電容可適用于固態電容(鋁/鉭)及陶瓷電容(MLCC),其內部具有完整的系統保護功能包括軟啟動、低電壓鎖定(UVLO)、短路保護(SCP)、過溫度保護(OTP)及過電流保護(OCP)功能而不需使用外部多余組件即可做到上述功能而且使電路設計達到極小化的要求。
AX6610-6615采用底部無遮蔽墊的SOP-8 LEP無鉛封裝,利用散熱片可以將熱量導至印刷電路板上,大幅降低組件表面溫度以符合UMPC/MID應用需求。

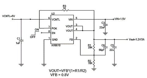
圖2:AX6610的典型應用電路。
阿瑟萊特科技(AXElite Technology)在今年3Q還剛剛推出比AX66xx系列擁有更高耐電壓(達到24V)并且具有大電流輸出,極低壓差特性的AX1201~AX1204系列ULDO方案,其高耐壓的特性非常適合UMPC/MID/Netbook的5V或12V低失真電源需求如TV/監視器的音頻電源或UMPC/MID之充電座的電源需求。■
