板級電源設計的成熟度和可靠度直接影響著電子產品的穩定性。在設計復雜的板級DC/DC時,為了減小設計風險,提高設計成熟度,加快開發一次成功率,越來越多的方案引入了DC/DC電源模塊。目前主流的DC/DC模塊電源生產商主要分為DOSA聯盟和POLA聯盟兩大陣營。
POLA模塊是非開放標準的設計,所以要深入分析電路有一定難度。但是考慮到POLA模塊電源的電路設計基本相同,所以筆者以PTH03030 POLA模塊電路為例,對其電路設計進行了深度剖析。
PTH03030模塊電源總體架構分析
PTH03030模塊電源是一種非隔離的POLA電源,可輸出30A電流,模塊面積大約9cm2,采用PCB多層板設計,可以滿足目前高密度板級電源的應用需求,例如多處理器、高速DSP系統等。
PTH03030模塊采用高密度的雙面表貼設計,通過一個外接的電阻實現輸出電壓在0.8~2.5V之內可調,輸出效率可以達到93%,工作溫度范圍為-40~+85℃。PTH03030模塊的產品外觀如圖1所示。

圖1 POLA PTH030模塊電源外觀圖
PTH03030模塊的系統結構如圖2所示。其中,自動電壓跟蹤模塊能夠跟蹤電源電壓的上下電時序,實現輸出電壓時序控制;也可以實現成多個POLA模塊的輸出電壓互相追蹤,或者共同追蹤外部電壓的上下電時序。這個特點非常適合系統中需要多個電壓供電且對于上電先后順序有嚴格要求的板級電源設計方案。
ON/OFF使能模塊用于控制模塊電源的輸出,在需要單獨關閉部分板級電路功能的場合非常適用。

圖2 PTH03030模塊的系統模塊框圖
電壓輸出微調模塊支持輸出電壓降檢測和補償調節。該模塊還具有輸出電壓正偏或負偏的微調控制功能,可以使用在系統微調測試的場合。
PTH03030模塊保護功能比較齊全,可以實現過溫保護、過流保護、欠壓鎖定保護。
PWM BUCK控制模塊設計分析
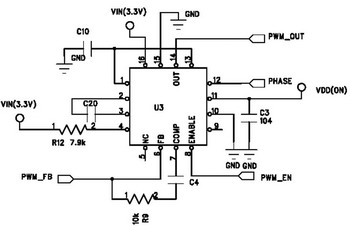
PTH03030H模塊的降壓PWM控制模塊(U3)的局部電路如圖3所示。

圖3 PTH03030H模塊的BUCK降壓PWM控制模塊電路圖
U3控制器內部主要有基準電源電路、軟啟動電路、300kHz振蕩電路、充電泵電路、過流檢測電路等。
U3內部有0.8V的基準電源,用來和輸出電壓的反饋端子PWM_FB進行環路反饋比較。主流POLA模塊電源的輸出電壓最低值是0.8V。
U3的軟啟動電路可控制上電速率, 軟啟動延時時間大約為5~10ms,整個上電過程在15ms完成,典型軟啟動時間為6.5ms。在軟啟動功能運行時,TRACK管腳必須連接輸入電源電壓管腳,屏蔽POLA模塊的自動電壓跟蹤功能。此時,模塊電源的上電受內部的軟啟動上電模塊控制。
U3內部的充電泵電路主要通過外接C20電容實現低輸入電壓的提升,滿足內部部分電路高電壓的要求。在3.3V輸入的條件下,需要C20啟動內部充電泵;在5V輸入條件下,C20泵電容可以不接。
U3內置的過流檢測電路可檢測上臂MOSFET的導通電阻RDS(ON)上的電流。如果流過上臂MOSFET的電路超過閾值,其管壓降超過R12電阻的壓降,導致U3內部的過流比較器翻轉,關斷PWM輸出,實現過流保護。
實際測試中,R12的電壓設定在160mV左右,對應45A的過流保護閾值。如果需要實現不同的過流保護閾值,只需要更改R12的電阻值即可。
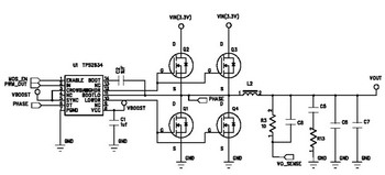
MOSFET功率模塊分析
MOSFET功率模塊的電路如圖4所示。其中,U1為MOSFET驅動IC,采用TI公司的TPS2834,可實現同步整流MOSFET并聯對管的驅動。U1的第2管腳接PWM單路輸入,經過內部的雙路移相后,輸出驅動后級同步整流上臂MOSFET Q2、Q3和下臂MOSFET Q1、Q4。
TPS2834的輸出驅動特性比較優異,在輸入3.3V,輸出0.8V,滿載30A負載電流時,MOSFET的驅動波形非常理想,無明顯的振鈴現象。TPS2834良好的MOSFET驅動特性保證了PTH03030可實現高達90%以上的轉換效率。

圖4 PTH03030模塊的MOSFET功率模塊電路
DT管腳就是上下臂MOSFET的死區控制管腳,連接到上下臂MOSFET的中點,可防止出現上下臂MOSFET由于關斷延時而瞬時直通造成的過流隱患。
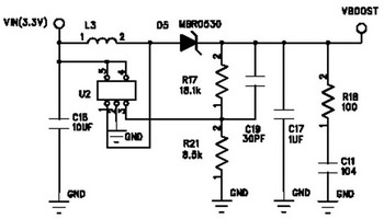
升壓模塊分析
升壓電路由U2及其外圍電路組成(見圖5)。U2是一款SOT-23封裝的升壓控制器,內置MOSFET,可極大地簡化升壓模塊的外圍電路,實現高密度的模塊應用。

圖5 PTH03030模塊的升壓電路
U2的開關頻率最大可以達到1MHz,在輸出相同電流的條件下,可以極大減小升壓電感的體積和輸出濾波電容的容量和個數。升壓控制器內置過流保護功能,當升壓輸出電流達到400mA時,進入過流保護,使升壓芯片不受進一步的損壞。
PTH03030模塊的升壓電壓為6.5V,實際測試最高可以達到28V的升壓輸出,升壓后的電源提供整個模塊的MOSFET驅動IC U1,電壓跟蹤比較運放的供電。
自動電壓跟蹤模塊分析
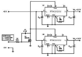
PTH03030模塊的一個主要特點就是支持自動電壓跟蹤控制,由施加參考電壓在TRACK腳來實現。施加在TRACK腳上的電壓和輸出電壓通過模塊的低電壓運算放大器進行實時誤差比較放大,誤差比較電壓經下一級的電壓緩沖后,直接控制PWM控制器的FB反饋電壓。只要運放的輸出響應足夠快,就能保證PTH03030的輸出電壓和TRACK電壓精密跟隨上下電的電壓輸出時序。

圖6 PTH03030模塊的自動電壓跟蹤功能典型應用電路
自動電壓跟蹤功能典型應用電路如圖6所示,2個模塊的TRACK管腳一起連接到Q1的D級。系統上電時,控制電平為低電平,Q1關斷,TRACK管腳電壓上升,上下兩塊POLA模塊的輸出電壓跟隨TRACK腳電壓同步上升。當模塊達到各自的輸出
電壓設定值時,電壓自動跟蹤完成,模塊各自達到設定點,完成時序上電控制。當需要系統下電時,控制電平轉為高電平,Q1導通,TRACK電壓下降,模塊輸出跟蹤下降。
輸出微調模塊分析
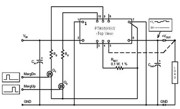
PTH03030模塊的微調模塊外部應用電路如圖7所示。模塊的微調輸出電壓正/負偏輸出的控制腳分別是9和10腳,正偏微調電阻Ru通過場效應管Q2接地,負偏微調電阻Rd通過場效應管Q1接地。當需要輸出進入正偏模式時,只要在Q2的柵極施加高電平,使Q2導通,Ru回路導通,通過內部的微調電壓分壓,可實現輸出電壓的正偏移輸出,負偏電壓微調輸出同理。

圖7 PTH03030模塊的輸出電壓正偏/負偏微調應用電路
保護功能模塊分析
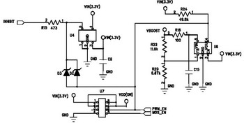
PTH03030模塊的全局過溫保護電路如圖8所示。U4是一款SOT-23封裝的溫度傳感器IC,通過和外圍電路配合可以實現模塊的過溫保護功能,防止模塊電路出現異常過溫燒毀的隱患。過溫保護電路在模塊溫度超過OTP保護閾值時,會自動將INHIBIT使能管腳電壓下拉,輸出全局關斷電壓。

圖8 PTH03030模塊的保護電路
過溫保護不采用芯片內置的過溫保護電路,主要是考慮到POLA模塊上的多種控制芯片的過溫保護閾值存在離散性。而通過OTP電路實現全局過溫聯動,確實是不錯的專業設計考慮。
PTH03030H的ON/OFF開關由INHIBIT使能管腳控制,可實現全局模塊的關斷或者輸出。INHIBIT管腳不是TTL接口的電平,在設計階段注意不能直接和3.3V邏輯器件的I/O直接連接,推薦接法如圖9所示。

圖9 PTH03030模塊的ON/OFF控制應用電路
編輯:coco
來源:網絡
http:www.x5a5.com/news/2007-12/2007122511341.html
