基于羅氏線圈的電流變送器設計與應用
徐霜
(安科瑞電氣股份有限公司,上海 嘉定 201801)
摘要:論文介紹了基于羅氏線圈(Rogowski)的電流變送器的原理和硬件設計,以及該產品的主要應用。
1.引言
近年來,隨著現代高壓、超高壓輸電網絡的建設,電力系統正朝著大容量、高壓大電流方向發展,而用于電流測量的傳統的電磁式電流互感器已無法滿足其要求,在大電流下鐵心磁路下易飽和,對測量結果產生較大的誤差。而羅氏線圈互感器,具有測量范圍寬、精度高、無磁飽和、體積小等優點,正逐步取代傳統的電磁式電流互感器,在電力系統中具有廣闊的應用前景。
本文介紹一種基于羅氏線圈的電流變送器的設計,對電網中的大交流電流進行實時測量,該變送器采用XTR115芯片將羅氏線圈產生的電壓信號轉換電流信號,輸出DC 4~20mA電流信號。
2.工作原理及設計
羅氏線圈是將導線均勻的密繞在環形截面非磁性骨架上而形成的空心電感線圈,采用羅氏線圈作為電網中電流測量的傳感頭,讓通有大電流的導線垂直穿過線圈的中心,產生電磁感應,從而感應出被測電流大小的電壓信號。將羅氏線圈產生的電壓信號接入到信號調理模塊上,進行信號處理,最后輸出工業標準信號DC4-20mA。電路設計框架圖如圖1所示。

2.1信號調理電路
信號調理電路實現對輸入信號的隔離輸入,包括信號濾波、整流電路以及信號積分電路。該電路主要是對羅氏線圈感應輸出的電壓信號通過RC濾波,再經過電阻分壓后接入到采用雙電源運放芯片的輸入腳上,采用運算放大器構成近似積分器,合理選擇選擇器件參數,能夠保證傳感器的測量靈敏度、精度和信號響應帶寬。
2.2真有效值轉換電路
真有效值轉換電路實現電路中AC/DC真有效值轉換,將輸入的交流信號通過真有效值芯片轉化為真有效值的直流電壓,能夠精確測量各種電壓波形的有效值,而不必考慮被測波形的參數以及失真。如圖2所示:電路中,Ui信號經過電容C5隔直后輸入到真有效值芯片中,其中電容C8,C9的作用是濾掉該電路中的高頻干擾,采用雙電源工作方式,滿足真有效值的工作要求。

圖2
2.3放大電路
放大電路的作用是將真有效值轉換電路輸出的電壓信號經過RC濾波電路后進行適當的放大,采用運放芯片,在滿足零點輸出功耗要求的同時,調節電路中的放大參數,使電路最后輸出能達到滿度額定值。
2.4信號輸出電路
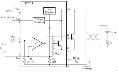
信號輸出電路主要采用TI公司生產的精密電流變送芯片XTR115,其具有精度高,芯片功耗小以及非線性誤差小等優點,內部產生2.5V基準電壓,且內部帶有+5V的精密穩壓器,可以給外部電路(例如電路中的放大器)單獨供電,從而簡化了外部電源的設計,如圖3所示電路。
采用XTR115芯片設計,要嚴格控制電流的功耗,保證該變送器自身耗電(包括傳感器在內的全部電路)不大于3.5mA,在XTR115前置調零電路,作為變送器的零點調節,使變送器保證零點輸出4mA。

圖3
3、抗干擾措施
電流變送器使用電流信號作為傳輸信號,有較高的抗干擾能力,但由于傳輸距離較遠,加上工業現場的復雜性,在設計上還要考慮電氣隔離,抗干擾措施。
本文所設計的羅氏線圈變送器采用電源隔離模塊,降低紋波干擾,提高系統可靠性,與此同時,在電源輸入端串入一只二極管,進行反極性保護;線路板設計時注意電子器件的布局布線,以減少干擾信號。
- 1
- 2
- 總2頁
http:www.x5a5.com/news/55217.htm




