萊姆電子(中國)有限公司 深圳分公司 趙蘇晉
一:CTSR系列簡介
CTSR系列是LEM 在2011年發布的一款用于漏電流檢測的傳感器,該系列傳感器基于Fluxgate原理,目前可實現對300ma,600ma,1A漏電流的檢測,可應用于光伏,電力等需要漏電流檢測的行業。在進行測量時候,將承載漏電流的接地線通過傳感器中間的圓孔,通過測量傳感器的輸出推算出漏電流值。

由于漏電流檢測涉及到安全因素,因此不但要保證測量的精確性,同時也要保證器件本身是否正常。基于這個原因,LEM在該系列產品上增加了器件的自我檢測的功能。目前該功能是市場上大部分同類產品所不具備的,本文即闡述這一功能的具體用法。
自檢的實現有2個級別,簡單的自檢是對傳感器內部ASIC的檢測,而更完善的自檢則是對整個傳感器輸出測試電流,進而檢測漏電流傳感器精度的方式。
二:簡單自檢功能用法
CTSR系列的副邊共有4個管腳,分別是VCC(電源),0v(地),Ref(參考腳),Out(輸出腳)。
自檢功能是配合使用Ref和Out兩個管腳來完成的:
首先,需要將Ref拉低至0v到1v范圍內的低電平并持續至少30ms,此時傳感器進入自檢模式;
然后,對Out管腳的輸出電平Vout進行檢測,如果在表1所述范圍,說明傳感器正常,否則說明該傳感器已經失效;
表1 自檢模式下的Vout輸出范圍:

將Ref管腳的低電平釋放后40us,傳感器結束自檢模式,然后進入持續時間長約110ms的去磁模式,去磁結束之后才進入正常測量模式。整個時序詳見下圖:

三:簡單自檢功能的實際使用

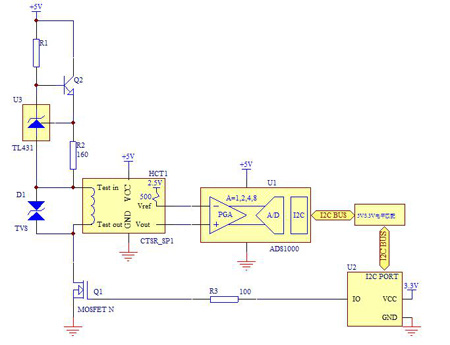
在實際應用中,由于傳感器的Ref和Out可能會傳輸比較長的距離,因此可能引入共模干擾,為了減少共模干擾以及溫漂的影響,通常會將Ref與Out接成差分輸入的方式。本文采用了TI公司的ADS1000作為AD轉換器,該器件內置有PGA環節,可對差分輸入量放大之后再進行AD轉換。
當CTSR的Ref用于輸出模式時,Vout的輸出范圍可達2.5v±2v,因此如果需要得到整個測量范圍的值,需設置PGA=1。
實現自檢模式時,將微控制器的IO口置為高電平,經U3跟隨之后驅動Q1,此時Q1導通,由傳感器內部的2.5V基準經過內部的500ohm電阻給Q1灌電流,將Ref拉低,當這一過程持續超過30ms,傳感器開始自檢,此時將AD采集得到的數據與表1中的數據進行比對。由于U1將Ref和Out接成差分模式,因此應該是將AD值與Vout和Vref的差值進行對比。
例如采用CTSR 0.3-P時,如果發現AD采集值在[0.7,1.7v]的范圍,則表明傳感器自檢成功,否則失敗。
- 1
- 2
- 總2頁
http:www.x5a5.com/news/56249.htm


