本文將向大家介紹測量開關電源轉換效率的兩種不同方法。第一種方法使用一個瓦特表和兩個萬用表;第二種方法介紹在沒有瓦特表的情況下如何進行測量,但不夠精確。
所需設備
1. 一個可程控交流電源供應器或一個自耦變壓器
2. 一個電子負載
3. 一個瓦特表和兩個數字萬用表(其中最好有一個高精度數字萬用表,用來測量電流)或者四個數字萬用表(其中,一個為真有效值、高精度萬用表,用來測量輸入電流;一個為高精度萬用表,用來測量輸出電流)
注釋:在使用萬用表時,您需要根據要測量的電壓和電流值將萬用表設置在合適的量程內,這一點非常重要。
直流輸出功率僅等于電壓與電流的乘積,只需兩個萬用表即可測量出大小。我們將用一個高精度萬用表來測量輸出到負載的電流,用一個標準萬用表來測量電源的輸出電壓。由于交流系統中電壓與電流之間存在相位角,因此不能簡單地將RMS 輸入電壓與RMS 輸入電流相乘來計算輸入功率。只有電源消耗的有功功率(P)才是必須考慮的。而返回到電源的無功功率Q,則不應考慮進來。

瓦特表的優點是可以準確測量輸入功率,原因在于它能自動校正功率因數。如果沒有瓦特表,則可使用兩個萬用表來測量輸入電壓和電流。但這種替代性方法與使用瓦特表相比,測量結果的準確性不高,并且還需要對待測電源進行斷路。
直接將電壓表跨接到電路板輸出端,并與電子負載連接。測量輸出端電壓時,會不計與負載相連的電纜上的壓降。在有些應用中,比如手機充電器或筆記本電腦適配器中,必須計算電纜中的損耗,此時需要從負載測量輸出電壓。然后將高精度電流表與負載串聯,測量輸出電流。

交流接通注意事項
如果使用的器件采用開/關控制方案,在檢測輸入電壓下快速裝上電源,使輸出達到滿載,這時就可以測量出最差情況下的效率。不過,在大容量電容充電時,裝上電源會產生非常大的浪涌電流。如果輸入電流表設置為低量程,這會導致其中的保險絲熔斷。

針對不同 SMPS控制方案的建議交流接通程序
如果采用四個萬用表的方法,在低輸入電壓和最高負載下快速裝上電源后,首先應測量電源的浪涌電流。然后查閱萬用表的數據手冊,確認它是否能夠在高輸入電壓下承載如此高的峰值電流。對于所有其它控制方案,接通方法將不會影響效率的測量,建議在檢測時緩慢調高交流電壓,以便限制浪涌電流。
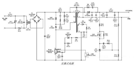
瓦特表方法
將瓦特表連接到電源輸入端,將顯示屏設置為平均模式,以便獲得較穩定的讀數。接通交流輸入電壓,將它緩慢調高到所需的檢測電壓。將您電源的負載增加到滿載。然后關斷電源,將它重新快速裝回,繼續完成測量。在本演示中,電源輸出端儀表的測量結果為4.97 伏和4.005 安。電子負載的電壓讀數為4.48 伏。這是由于輸出電纜和萬用表電壓檢測元件上出現了490 mV 的壓降,從而突現了測量電源輸出端電壓的重要性。因此,輸出功率 = 4.97 V 4.005 A = 19.90 瓦。瓦特表讀數顯示輸入功率為25.76 瓦。因此,電源效率 = 19.90 瓦/25.76 瓦 = 77.3%.
萬用表方法
使用萬用表時,可以在二極管整流器級將交流電轉換為直流電之后來測量輸入功率,從而避開功率因數的影響。為提高測量準確性,必須將直流總線級之前的元件中的損耗計算在內。二極管整流橋通常是輸入級中損耗最大的元件,因為在最差情況下每個二極管中的壓降可達到0.9伏。對于阻抗或壓降非常大且可測量的其它元件,使用這種方法也可以計算出其損耗大小。
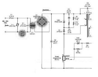
連接萬用表
斷開整流橋與大容量電容C2 之間的直流總線。斷開大容量電容后面的直流總線后,需要用萬用表來測量電源的高頻開關電流,而萬用表無法對此進行準確測量。然后,焊接兩條可用來連接萬用表和電路的導線。連接一個真有效值、高精度萬用表組,測量斷路上的電流。使用另一個萬用表組測量電壓,將它分別連接到直流正極和大容量電容的負極。

測試程序
打開交流電源供應器,緩慢將電壓調高到所需的檢測電壓。將電源的負載增加到滿載。將輸入電流表設置到最高電流量程。然后切斷交流輸入電壓,重新快速裝上電源。在本演示中,電源仍提供4.97 伏電壓,4.008 安電流和19.92 瓦輸出功率。在輸入端,直流總線電壓為151.6 伏,輸入電流為0.166 安。輸入功率計算如下:交流輸入損耗
現在,必須將整流橋的功率損耗計算在內:
功率損耗估計值 = 最差情況下的二極管總壓降 輸入電流
= 1.8 V 0.166 A
= 0.299 W
因此,總輸入功率 = 25.1656 W + 0.299 W
= 25.46 W
采用這種測量方法,可計算得出電源效率:= 78.2%
與使用瓦特表測量計算得出的77.3%相比,我們可以看出,用四個萬用表進行測量,最后的誤差為0.9%.
提高準確度
我們可以通過調整輸入功率來提高這種測量方法的準確度,在計算時,除二極管整流橋的損耗外,還應將其他輸入級元件,如浪涌限制器、共模扼流圈和數字萬用表的電流檢測元件的損耗包括在內。要計算這些損耗,需要測量各元件在正常工作情況下的壓降,然后用該壓降值乘以測得的輸入電流。將這些損耗計算在內,將會增大總輸入功率并降低計算得出的效率。
不過,用這種方法測得的結果始終不會像用瓦特表測量輸入功率一樣準確。測量一系列輸入及輸出值,確定損耗原因電源效率與輸入電壓和輸出負載有關。*估電源時,通常需要在幾個不同的輸入電壓水平下測量效率,以便更好地判斷出電路中的損耗究竟在何處。把得出的結果繪制在圖表中,說明滿載條件下效率與輸入電壓的關系。

導通損耗對效率的影響 開關損耗對效率的影響
低輸入電壓下效率下降,這通常是由于電路中的阻性元件產生的導通損耗造成的。這些損耗之所以會在低輸入電壓下增加,是因為需要較高的電流來維持相同的輸出功率。而高輸入電壓下的效率下降,通常是由于開關損耗造成的。這些損耗來自寄生電容。在高輸入電壓下損耗增加,是因為寄生電容會在更高的電壓下充放電。確定損耗原因并采取糾正措施后,將會得到以下曲線圖。設計良好的電源的效率與輸入電壓的關系。
<
來源:電子產品世界
http:www.x5a5.com/news/59632.htm
