日前,十八屆五中全會通過“十三五”規劃建議稿,這是指導未來5年國民經濟發展的綱領性文件。“十三五”規劃建議稿涵蓋了未來5年發展的方方面面,提出了創新、協調、綠色、開放、共享的發展理念。
對于能源領域而言,明確了能源發展的總體目標是“加快能源技術創新,建設清潔低碳、安全高效的現代能源體系”,并提出了五點措施:提高非化石能源比重,推動煤炭等化石能源清潔高效利用;加快發展風能、太陽能、生物質能、水能、地熱能,安全高效發展核電;加強儲能和智能電網建設,發展分布式能源,推行節能低碳電力調度;有序開放開采權,積極開發天然氣、煤層氣、頁巖氣;改革能源體制,形成有效競爭的市場機制。
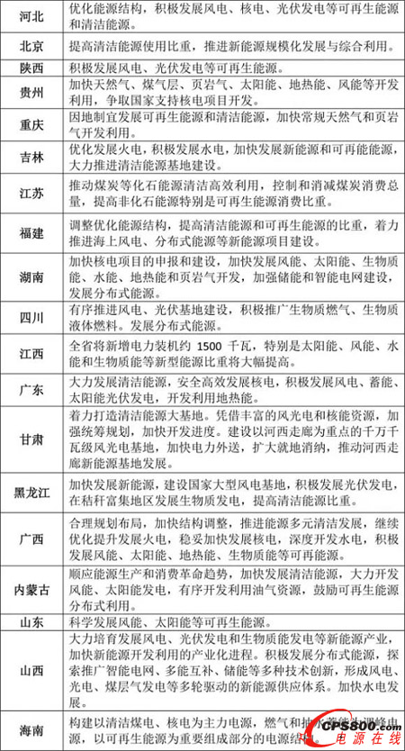
按著國家層面的定調,地方能源發展的重點集中在了發展清潔能源、加快能源通道建設、防治大氣污染、加快配電網建設四個方面。
風電、光伏發電、太陽能是各省重點發展的新能源,不同省份根據資源稟賦,選擇發展新能源的種類也不同,比如重慶提出“加快常規天然氣、頁巖氣的開發利用”;福建“著力推進海上風電、分布式能源等項目建設”;四川還積極“推廣生物質燃氣、生物質液體燃料”;甘肅則提出“建設以河西走廊為重點的千萬千瓦級風光電基地”,并且“加快電力輸送,擴大就地消納”;山東對新能源發展較為保守,只提出“科學發展風能、太陽能等資源”。
各省風電、太陽能發電等清潔能源規劃要點一覽表

免責聲明:本文僅代表作者個人觀點,與電源在線網無關。其原創性以及文中陳述文字和內容未經本站證實,對本文以及其中全部或者部分內容、文字的真實性、完整性、及時性本站不作任何保證或承諾,請讀者僅作參考,并請自行核實相關內容。
本文鏈接:各省風電、太陽能發電等清潔能源規劃要點
http:www.x5a5.com/news/2015-12/20151222103127.html
http:www.x5a5.com/news/2015-12/20151222103127.html
文章標簽: 風電/太陽能發電/清潔能源
