2017年12月21日,致力于亞太地區市場的領先半導體元器件分銷商---大聯大控股宣布,其旗下友尚推出ON Semiconductor(原Fairchild)旗下一款先進的脈沖頻率調制(PFM)控制器---FAN7688,用于提供業界最佳隔離DC/DC轉換器效率,其包含同步整流功能(SR)的LLC諧振轉換器。

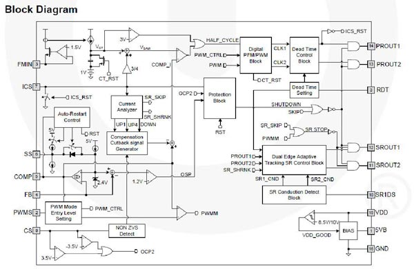
圖示1-大聯大友尚推出的安森美的脈沖頻率調制(PFM)控制器FAN7688系統架構圖
FAN7688是用于具有同步整流(SR)的LLC諧振轉換器的先進的脈沖頻率調制(PFM)控制器,為隔離的DC/DC轉換器提供最佳的效率。它采用電流模式控制技術在電荷控制上,其中來自振蕩器的三角形波形與集成開關電流信息組合以確定開關頻率。這提供了功率級的更好的控制到輸出傳遞函數,簡化了反饋環路設計,同時允許輸出電壓的單調上升。雙邊緣跟蹤自適應死區時間控制使體二極管導通時間最小化,從而使效率最大化。
方案應用
桌面ATX、服務器、電信電源;
智能100W~2KW+脫機電源;
高效隔離DC/DC轉換器;
大屏幕顯示電源;
工業電力。

圖示2-大聯大友尚推出的安森美的脈沖頻率調制(PFM)控制器FAN7688展示板照片
系統功能
具有同步整流器控制的LLC諧振轉換器的二次側PFM控制器;
充電電流控制,以獲得更好的瞬態響應和輕松的反饋環設計;
具有雙邊沿跟蹤的自適應同步整流控制;
死循環軟啟動;
工作帶寬(39KHZ~690KHZ);
綠色功能可提高輕負載效率;
具有自動重啟功能(OCP,OSP,NON-ZVS,OLP和OTP);
一次側開關和次級側同步整流器的可編程死區時間;
9Vdd欠壓鎖定;
工作溫度范圍寬-40℃~+125℃。
方案特性
電流模式控制解決方案可以獲得更好的紋波噪聲環路響應;
由于Fo將適應感應區域,抗電容區操作可以防止MOS損壞;
死循環軟啟動可以防止掉電當電源在軟周期導通;
PFM+PWM+Burst控制可以在無負載,輕載或滿載時獲得更好的效率;
雙邊跟蹤自適應SR控制解決方案可以獲得良好的效率和適用的所有MOSFET。
http:www.x5a5.com/news/2017-12/20171221171224.html
