1、國產5A大功率電源IC,大電流DC-DC,SX3478電源IC
2、SX3478替代LM2678電源IC,5A國產IC 24V轉19V轉18V轉16V轉15V轉14V轉13V
3、SX3478大電流DC-DC,兼容替換進口品牌有:LM2678,MAX724,MAX726,LT3478,AP1864
4、5A開關電源IC,大電流電源DC-DC,24V轉5V 12V降5V
5、SX3478電源IC,24V轉12V,或5V,輸出電流高達5A
6、車載電腦電源IC,5A大電流DC-DC,國產SX3478電源IC
7、大功率電源IC,5A電源DC-DC
8、降壓型大功率高效率DC-DC電源芯片SX3478
9、大電流 5A PWM 降壓DC/DC電源管理ic 驅動ic
10、24V轉12V和24V轉5V和12V轉5V 的電源轉換電路
11、5A大功率降壓電源IC,DC/DC轉換器SX3478
12、大電流PWM降壓式開關穩壓器SX3478
13、24v轉5v 12v轉5v 轉3.3v 5A 大電流dc-dc
14、供應大電流電源IC,24V開關電源IC 5A電源IC 3A電源IC 舞臺燈光,LED電源IC SX3478
15、24V轉5V芯片 24V轉12V 電路圖12v-24v降5V 轉3.3V 大電流SX3478 12V/2A 車充方案 5V/2A 5V/5A車充方案
16、5A大功率降壓電源IC 功能完全替換AOZ1014,LM2677,LM2678,LM2679
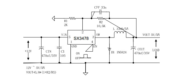
SX3478是一款大電流5A、PWM降壓DC/DC轉換器,輸入電壓范圍是3.6-25V,輸出電壓為0.8V-23V可調,轉換效率高達95%,采用TO263-5L封裝,應用電路非常簡單,外圍器件極少,非常適合于大尺寸液晶電視,醫療電子,工業控制供電,網絡通訊等設備的電壓轉換。
功能可以兼容AOZ1014,LM2677,LM2678,LM2679等進口品牌IC,質量穩定,價格低廉。
|
SX3478典型應用 | ||
|
應用 |
輸出電流 |
轉換效率 |
|
24v轉5v |
4A |
84% |
|
12V轉5v |
4A |
86% |
|
12v轉3.3v |
4A |
88% |
|
24v轉18v |
2A |
93% |
|
36v轉24v |
400MA |
90% |
