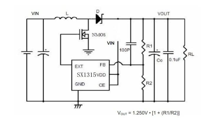
SX1315是一種由基準電壓源、振蕩電路、誤差放大器、相位補償電路、PWM / PFM 切換控制電路等構成的CMOS 升壓DC/DC 控制器。通過使用外接低通態電阻N 溝道功率MOS,即可適用于需要高效率、高輸出電流的應用電路上。通過PWM / PFM 切換控制電路,在負載較輕時,將工作狀態切換為占空系數為15%的PFM 控制電路,可以防止因IC 的工作電流引起的效率降低。

特點:
低電壓工作:可保證以 0.9 V (IOUT = 1 mA)啟動
占空比: 內置 PWM / PFM 切換控制電路(15 ~ 78%)
振蕩頻率:300KHz
輸出電壓:在1.5~6.5V之間
輸出電壓精度:±2﹪
軟啟動功能:2mS
帶開/關控制功能
外接部件:線圈、二極管、電容器、晶體管
封裝形式:SOT-23-5
應用:
移動電源,移動電話(PDC, GSM, CDMA, IMT200等),藍牙設備, PDA,便攜式通訊設備,游戲機,數碼相機,無繩電話,筆記本
|
SX1315典型應用 | ||
|
應用 |
電流 |
效率 |
|
3V升5v |
1A-3A |
87% |
|
5V升12v |
1A |
90% |