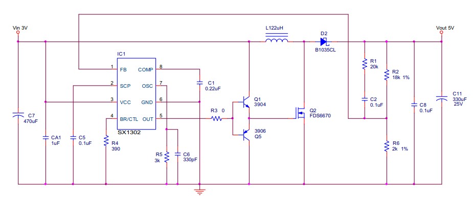
SX1302為一款頻率可調、外置MOSFET大電流升壓芯片,電路PWM輸出直接驅動N溝道場效應管驅動升壓實現大電流輸出,芯片的輸入范圍為2.2~15V,該控制器采用獨特的控制方案,PWM(脈沖寬度調制)的優越性,提供一個高效、較寬電壓調節范圍的電源。具有較小的靜態電流,在重載情況下具有較高的效率,噪聲小。采用很小體積的外圍元件就可獲得滿意的輸出紋波,這樣便于降低電路成本及電路的尺寸。SX1302廣泛應用于CCD/CATV/PMPDSC/DSV、STB/VGA Card、DPF(數碼相框)、LCD Panel背光、移動電源、應急充電器,其基本特性如下:
1. 提供高精確度參考電壓源: 0.5V(+/-2%)
2. Totem Pole 輸出PWM 信號,用以直接推動NMOS
3. 寬工作電壓范圍:3.6V-15V
4. 寬工作頻率范圍:50KHz~1MHz
5. 欠壓IC 栓鎖功能(UVLO)
6. 最大PWM DTC 限制:75%
7. 軟開機及短路保護功能 (Soft-Start amp;am SCP)
8. 省電功能 (Shutdow Mode)
9. TSSOP-8L封裝
|
SX1302典型應用 | ||
|
應用 |
輸出電流 |
轉換效率 |
|
3V升5v |
2A |
84% |
|
3.7V升12v |
1A |
86% |
|
5V升12v |
1.5A |
87% |
|
12V升24v |
3.5A |
88% |
