HB6295概述
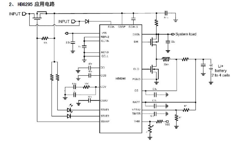
HB6295為開關型2、3、4節鋰離子/鋰聚合物電池充電管理芯片,非常適合于便攜式設備的充電管理應用。HB6295外置功率MOSFET、高精度電壓和電流調節器、預充、充電狀態指示和充電截止等功能于一體,采用QFN-24封裝形式。HB6295對電池充電分為三個階段:預充(Pre-charge)、恒流(CC/Constant Current)、恒壓(CV/Constant Voltage)過程,恒流充電電流通過外部電阻決定,最大充電電流為4A. HB6295 集成最大輸入電流限制、短路保護,確保充電芯片安全工作.HB6295集成NTC 熱敏電阻接口,可以采集、處理電池的溫度信息,保證充電電池的安全工作.
1.1、特性
● 適用于2、3、4節鋰離子/鋰聚合物高效率充電
器設計
● 0.5%的充電電壓控制精度
● 恒壓充電電壓值可通過外接電阻微調
● 智能電池檢測
● 外置功率MOSFET
● 開關頻率400KHz
● 可編程充電電流控制,最大充電電流可達5A
● 輸入最大電流限制
● 98%最大Duty
● 防反向保護電路可防止電池電流倒灌
● NTC 熱敏接口監測電池溫度
● LED充電狀態指示
● 輸入管腳最大耐壓28V
● 工作環境溫度范圍:-20℃~70℃
● QFN-24封裝形式
1.2、應用
● 手持儀器設備,包括醫療手持設備
● Portable-DVD、PDA、移動蜂窩電話及智能手機
● 筆記本電腦、上網本、平板電腦、MID
● 自充電電池組
● 獨立充電器
