污水處理系統(tǒng)防雷解決方案(圖)
2005/9/23 10:24:14
杭州易龍電氣技術有限公司 供稿

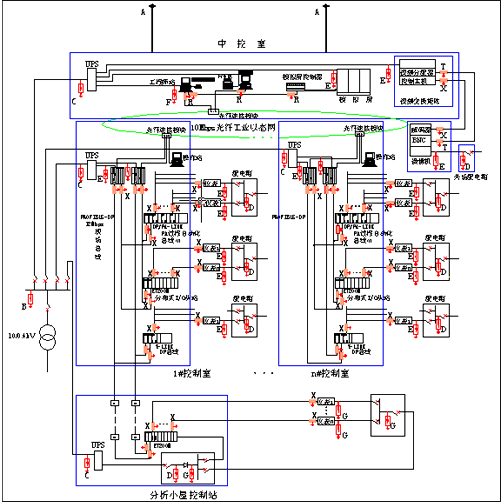
圖例說明:
A--直擊雷防護:TA提前放電避雷針(IF3避雷針)
B--首級電源SPD:EPP100T/80T
C--次級電源SPD:EPP40T
D--次級電源SPD:EPP40S
E--末級電源SPD:EPP20S
F--末級電源SPD:EPP10SM(插座式)
G--直流電源SPD:EPD-24
X--信號SPD:EPL
T--視頻信號SPD:EPC75-40B
R--網(wǎng)絡信號SPD:EPRJ45-5
免責聲明:本文僅代表作者個人觀點,與電源在線網(wǎng)無關。其原創(chuàng)性以及文中陳述文字和內容未經(jīng)本站證實,對本文以及其中全部或者部分內容、文字的真實性、完整性、及時性本站不作任何保證或承諾,請讀者僅作參考,并請自行核實相關內容。
本文鏈接:污水處理系統(tǒng)防雷解決方案(圖)
http:www.x5a5.com/news/2005-9/2005923102414.html
http:www.x5a5.com/news/2005-9/2005923102414.html
