隨著開關電源技術的不斷成熟,其應用領域得到進一步拓寬。開關電源與傳統串聯連續穩壓電源相比,在效率、電磁污染、體積及可靠性等方面都得到了較大的改善。另一方面,最新的固態調頻廣播發射機對電源的要求越來越高,而開關電源技術的成熟,元器件的不斷更新,高可靠性控制芯片的應用完全能夠滿足調頻廣播發射機的要求。目前固態調頻廣播發射機中的激勵器和功率放大器等組件普遍采用開關電源作為能源支持。未來的數字化控制與管理對于開關電源提出了更高的要求,智能化、數字化、小體積及高可靠性將是調頻廣播發射機開關電源發展方向。
開關電源
電源是整個調頻廣播發射機的動力心臟。考慮到發射機房各個設備之間的電磁兼容,發射機整體效率,電源的可靠性和日常維護等問題,開關電源無疑是固態調頻廣播發射機電源的最佳選擇。開關電源的優良特性主要體現在以下幾個方面。第一:體積更小。它可與功率放大器集成裝配。幾百kHz的開關頻率使得濾波阻抗元件體積縮成最小,進而既減輕了發射機重量又縮小了體積,便于運輸及日常維護。第二:效率更高。包括功率開關管MOSFET等新器件的應用,開關電源多種電路拓撲組合的開關技術是降低損耗,提高電源系統效率的重要保證。第三:電磁污染更少。發射機電源內設的電磁干擾(EMI)濾波電路和相關高尖峰脈沖吸收電路是電源的電流諧波符合要求的重要保證,它不但可以改善電源對電網的負載特性,減少給電網帶來嚴重的污染,也可以減少對其它網絡設備的諧波干擾。第四:可靠性得到進一步改善。防雷、防感應或反擊過電壓的多種保護措施及使用涂有三防漆(防潮、防鹽和防霉)的印刷電路板均可將故障幾率降至最低。
開關電源應用
開關電源是通過以一定頻率連續地控制功率開關管進行通斷操作,以便可以通過能量儲存元件(如電感器和電容器)向變換器或負載提供電量的電源形式。只要通過改變占空比、開關頻率或相關相位,平均輸出電壓或電流便可得到控制。開關電源的開關頻率范圍是從20kHz到幾MHz。對于電源功率大于90W的工作場合,開關電源通常采取兩級變換方式。即功率因數校正(PFC)控制變換器和DC/DC變換器。這里特別應該提到是功率因數校正電路。它是為了保證輸入電壓和電流同相工作而設置的。其結果是功率因數接近1,視在功率全部轉換為有功功率,因而系統效率得到了改善。如果沒有PFC校正電路,輸入電流會以窄脈寬高峰值脈沖形式輸入開關電源引起嚴重的諧波干擾成分。這些諧波組分不僅沒有向負載提供任何能量,而且還引起變壓器和其它設備發熱。功率因數校正電路分為有源和無源兩種類型。調頻廣播發射機的開關電源大都采用有源功率因數校正電路,它是由具有有源功率因數校正的AC/DC變換器和獨立DC/DC變換器兩大部分組成。AC/DC變換器主要包括:EMI濾波器、慢啟動電路、橋式整流、PFC控制器、功率驅動電路及變換器電路(由功率開關管MOSFET、儲能電感L、快速恢復整流二極管和濾波電容等組成),其電路框圖見圖1。

圖1 AD/DC變換器電路
AC輸入經過EMI濾波電路濾除差摸和共摸電磁干擾信號后,輸入至慢啟動電路,再經延時后全壓加到橋式整流電路,輸出的直流電壓提供給功率場效應管MOSFET的漏極。PFC控制器是由8引腳的LT1249功率因數控制芯片和較少的外圍元件所構成的電路。其第8引腳輸出開關頻率為100kHz的驅動信號,經驅動電路加到MOSFET功率開關管的柵極,MOSFET變換器開始以一定的占空比進行通斷工作,并輸出所需求的直流電壓。凌力爾特公司生產的LT1249集成芯片內置振蕩器、電流乘法器、電流放大器、誤差電壓放大器、電壓比較器及基準電壓源等單元。通過對設定的高頻率脈寬調制電流進行平均處理,LT1249可以實現盡可能低的電流失真,并且可以工作于連續和非連續的工作模式。另外,內置電流乘法器對來自誤差電壓放大器的電流進行平方運算可以降低輕載時的AC增益,進而可保持較低的電流失真和較高的系統穩定性。PFC控制器分別從橋式整流、變換器及它們之間傳感電阻提取感應信號實現多種保護功能,如峰值電流限制和過壓保護等。DC/DC變換器電路簡化框圖由圖2所示。

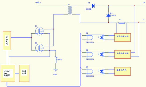
圖2 DC/DC變換器電路
它主要由開關變壓器、MOSFET功率開關管、整流元件、傳感電路(包括電壓、電流和溫度取樣)、附屬電源、UC3843PWM控制器及相關的驅動電路組成。由前級輸入的直流電壓加到并聯的功率開關管MOSFET的漏極,其柵極輸入是由UC3843控制芯片內設定頻率開關信號經驅動電路提供的。通過開關變壓器升壓后,整流濾波得到所需的直流電壓。UC3843控制芯片是一種電流模式的PWM控制調整器。它具有優化DC/DC變換器、低啟動電流、自動前饋補償、電流限制、低壓閉鎖、脈沖抑制、高電流驅動和高達500kHz的開關頻率等特性。從UC3843內部電路分析,內部參考信號與變壓器次級經整流濾波后電壓取樣值在誤差放大器進行處理,處理后的誤差電壓與感應電阻形成的電壓輸入到PWM比較器中,其輸出與時鐘信號在觸發電路中進行波形處理,最后輸出頻率與時鐘頻率一致的開關頻率信號。
實際應用中相關問題的討論
開關電源在調頻廣播發射機使用過程中出現故障的機會大一些,原因是多方面的。發射機房的環境因素(如通風、溫度及濕度)、電源控制柜防雷問題、開關電源本身設計和器件問題、工作人員誤操作問題等都是產生故障的隱患。若想設備正常工作,除了掌握必備的專業知識,不斷積累經驗也是必要的。通過對開關電源內設的附屬保護電路的故障顯示觀察和分析往往可以將故障率降至最低。開關電源由于使用大容量的儲能電容器,在工作中產生較大的浪涌電流,使得開關管在交流電壓接近峰值時關斷。輸入交流電壓本身瞬間變化也會導致同樣的結果。因此在開關電源的實際電路中,常常使用一種負溫度特性的熱敏電阻串接在橋式整流塊前。當電源開關閉合時,熱敏電阻溫度低,呈高阻狀態,浪涌電流得到抑制。隨著電流流動熱敏電阻溫度升高,阻值下降至零,輸入電壓全壓加入負載。然而,這種基本的保護機制在實際使用中略顯不足。如果電源開關斷開幾秒鐘的時間又重新閉合,熱敏電阻沒有充分的時間冷卻,此時輸入幅值接近峰值的交流電壓,將產生比正常時更大的浪涌電流,既便是此電流在感應電阻上產生高于6V的電壓,由于LT1249芯片還沒加電,無法起到保護作用。這是導致功率開關管MOSFET擊穿短路損壞的直接原因。這一點在大連年初強風暴雨災害時引起多部調頻廣播發射機電源故障中得到證實。
壓敏電阻并聯在交流電路輸入的兩端同樣能夠吸收電浪涌。在環境溫度不變的條件下,壓敏電阻阻值隨施加的電壓增加而急劇減小。因此,它對吸收浪涌有優越的功效。為了防止開合功放電源引起的浪涌電壓,采用壓敏電阻接在電源線相間,從而起到保護電源設備的作用。
接地線是最基本最簡單的安全措施。發射機的機柜、功放盒外殼、電源外殼、面板及門等均已相互連接,并連接到發射機的接地端,發射機安裝到位后,應將本機的接地端(位于發射機電源部分的底板上)彎角與機房地可靠地連接在一起,以避免由于漏電而發生不幸事件。同時,還要求將電路中要求接地的各點接地,從而保
結語
盡管開關電源有多種電路拓撲組合,因負載類型、功率要求、控制方式等不同場合,有不同的選擇,但開關電源中的PFC控制單元和PWM控制單元是核心,是調頻廣播發射機獲得高質量信號傳輸與發射的重要保證。此外,在設備的使用過程中,應該充分了解設備工作狀態和故障現象,不斷地積累經驗教訓,這樣有利于掌握開關電源的故障特點,提高調頻廣播發射機維護水平,保證設備處于正常的工作狀態。
編輯:coco
來源:電力設備網
http:www.x5a5.com/news/2007-12/20071228103221.html
