基于“GreenEngineTM ”綠色引擎技術,昂寶電子最近推出No Y-Cap小功率綠色電源解決方案。該方案集成PWM控制器和功率開關,具有待機功耗低、高效節能、漏電流小、高性價比的特點,全部采用昂寶“綠色引擎TM”專利技術,完全符合2007年全球各種節能規范。
No Y-Cap方案包括常規PWM功率開關OB235X系列和一次側控制的PWM功率開關OB221X系列,涵蓋1W—20W功率范圍,適用于電源適配器,電池充電器,PC待機電源,LCD TV待機電源,也是RCC和線性電源的理想替代品。
一、 No Y-Cap 常規OB235X系列
昂寶OB235X系列包括OB2352、OB2353、OB2354芯片,內含昂寶自主知識產權的“頻譜擴展(frequency shuffling)”技術,可提供No Y-Cap 電源的EMI解決方案,不但降低了系統成本,而且大大提高了系統的安全性,滿足更高的安規要求。
OB235X系列內置高性能PWM控制器和Power MOSFET,具有良好的OCP補償特性。No Y-Cap設計可以使EMI達到EN55022 Class B -6dB的要求,同時使得系統設計能輕易滿足對功率輸出、效率及溫升的不同要求,有效降低系統成本,是性價比極高的一組芯片系列。
該系列產品廣泛應用于“No Y-Cap”電源;DVD播放器、DVB電源;便攜電子產品電源、充電器;電腦、服務器及LCD TV待機電源;無繩電話適配器,電磁爐及白色家電等。
OB2353采用SOP8封裝,適用于功率范圍10W以下的應用領域。
OB2352采用DIP8封裝,適用于功率范圍16W以下的應用領域。
OB2354采用DIP8封裝,適用于功率范圍 21W以下的應用領域。

OB235X系列典型應用示意圖
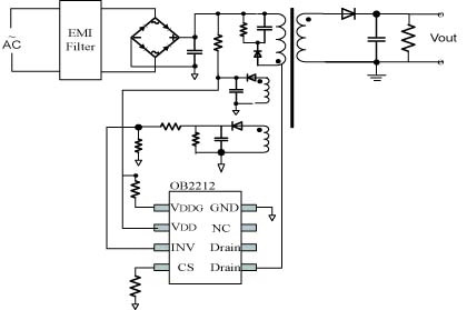
二、No Y–Cap 一次側控制OB221X系列
昂寶OB221X系列包括OB2211和OB2212芯片,內部集成高性能一次側PWM控制器和高壓Power MOSFET功率開關,內置專門針對電池充電設計的恒壓恒流(CV-CC)控制技術,以及昂寶“頻譜擴展(frequency shuffling)”專利技術。OB221X系列使得系統設計中無需光耦、431和X/Y電容,從而最大程度降低了系統成本,是低功率電源適配器、電池充電器和低干擾電源的最佳選擇。
OB221X應用領域涵蓋高性能恒流恒壓電池充電器、RCC/線性電源替代、無繩電話充電器、數碼相機充電器、掌上電腦電源等。
OB2211采用SOP8封裝,適用于功率范圍10W以下的應用領域。
OB2212采用DIP8封裝,適用于功率范圍21W以下的應用領域。

OB221X系列典型應用示意圖

OB221X系列典型輸出I-V曲線
編輯:news
http:www.x5a5.com/news/2007-3/2007320105244.html
