如果說最近幾年電源產品已經取得了突破性的進步,恐怕一點也不過分。效率已經接近極限,功率管理更加精密,體積也越來越小…….但這夠了嗎?所看到的現狀卻是,人們對電源系統需求的迫切度有增無減!
實際上對電源系統的壓力來自正反兩方面。一方面,消費者希望在設備中集成越來越多的功能,況且體積還越來越小,這就要求電源以更小的體積提供更多的能量。但另一方面,滾滾熱浪席卷全球,全球氣候變暖已開始讓人們不得不認真對待。這就反過來要求電源系統提供更高的能量利用效率。
為了解決或者說是減緩面臨的問題,國際上頒布了許多有關的標準,如國際能源署“1W計劃”,美國新版能源之星,美國80 PLUS等。隨著這些新標準的出臺,電源設計的未來趨勢將怎樣?
需要新技術來應對設計挑戰
新技術一直是應對挑戰的主要手段。然而不同公司采取了不同的側重技術。
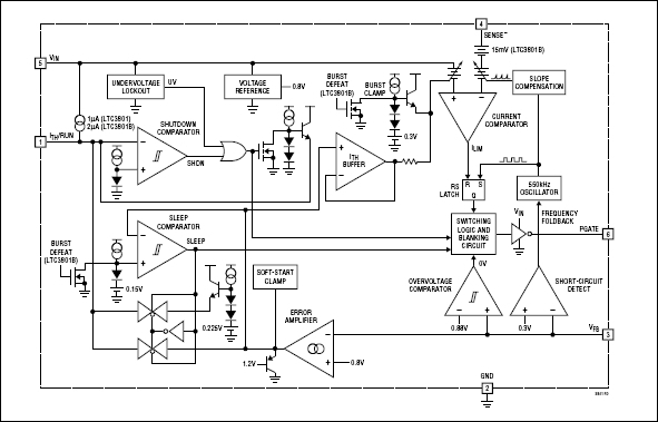
“凌力爾特公司一直在低靜態電流方面下功夫,我們在很多電源管理集成電路中納入了突發模式(Burst Mode)技術,這種技術最大限度地降低了在備用模式時集成電路自身需要的電流!痹摴倦娫串a品市場經理Tony Armstrong介紹道。突發模式的本質是,當通過VC引腳電壓檢測到所需開關電流低于編程電流值的規定值時,突發模式啟動。在突發間隔中,開關停止動作,除Vcc穩壓器、誤差放大器和帶隙基準以外,集成電路內部所有功能都被禁止,見圖1。利用這種模式,在很多情況下,可以靜態電流低到了10uA至20uA。適用于手持設備的LTC3548和LTC3410,適合于無線設備、便攜式計算機的LTC3801以及適合于數字設備、汽車系統和分布式直流電源系統LTC3827都是這類具有低靜態電流的產品。
同樣是為了降低待機模式的能耗,安森美半導體則側重于其他技術,如跳周期待機模式、PWM控制器主控PFC(輕載時關斷PFC以降低待機能耗)。除此之外,將諸多新技術和功能集成芯片內部,如DDS(動態自供電)、頻率抖動、Soxyless(無線圈去磁檢測)等,可起到簡化外圍電路設計作用,也相應減少了功率損耗。該公司的中國區電源管理產品高級工程師于輝介紹說,“利用以上技術最近我們陸續推出了最新研制的電流型PWM控制器NCP1271、準諧振控制器NCP1337以及半橋諧振控制器NCP1396和有源鉗位控制器NCP1282等電源管理芯片。這些產品是基于安森美半導體多年來在電源領域豐富經驗基礎上,并且針對客戶實際應用所需開發研制而成的。非常適用于適配器、臺式機以及液晶電視等產品的電源應用!
為了滿足美國最新標準80 PLUS的要求,不少電源廠商,采用的是分別針對幾個負載點進行優化,這樣做雖然可以滿足標準的要求,但卻給用戶的使用帶來一些限制,因為用戶無法在實用中確保工作在最佳工作點上。所以,還有待于開發新的動態負載技術來實現更多負載點甚至是連續動態負載上的高效率。

圖1:凌力爾特的LTC3801采用突發模式將靜態電流降至10至20uA。
不同類型產品趨勢有異
在很多大功率系統中,空間和冷卻系統的成本都很高。因此,就任何POL轉換器而言,做到緊湊、高效率并具有低靜態電流以滿足新的“綠色”標準都是極端重要的。另外,很多微處理器和數字信號處理器(DSP)都需要一個內核電源和一個輸入/輸出(I/O)電源,這些電源在啟動時必須排序!霸O計師們必須考慮加電和斷電操作時內核和I/O電壓源的相對電壓和時序,以符合制造商的性能規格要求。沒有恰當的電源排序,就可能出現閉鎖或過大的電流消耗,這有可能導致微處理器I/O端口損壞,或存儲器、可編程邏輯器件(PLD)、現場可編程門陣列(FPGA)、數據轉換器等支持性器件的I/O端口損壞”,Tony Armstrong說道。他還認為,在高性能、大功率電源設計不斷需要更多功率的同時,它們在可用電路板空間上卻越來越受到限制。此外,功率密度給電源設計師帶來了極大的挑戰,不管設計師是否具有經驗都一樣。一般情況下,要求這些電源設計具有高于90%的轉換率,以限制電源的功耗和溫度。因此,電源設計的熱性能尤其重要,因為只有很小的空間用來散出DC/DC電源轉換損耗和有限的空氣流動產生的熱量。
而對于便攜式系統,似乎對電源產品提出了的挑戰更嚴峻。陳經祥認為,今后的電源產品除了對效率等指標需要注重以外,還必須注重成本、效率及體積和重量彼此關聯的綜合特性。為了適應這些需求,這就要求設計者在制造工藝,電路設計和系統應用等方面擁有更全方位和更高端的技術。于輝則認為,為了應對挑戰,首先就是電源管理芯片功能的高度集成化。如前所述電子類產品正向著輕便多功能方向發展,電源部分不但效率要高,而且要提供保護等功能;其次開發適合新的拓撲結構的芯片實現節能。他說:“很多新的節能方式需要專用芯片來實現。此類新結構的電源管理技術也是未來研究的重要領域;再就是電源控制技術的提高。為了更加精確實現對電源性能的控制,電源管理芯片有時會配合系統工作,如MCU可以向電源管理芯片發出信號觸發待機等。”針對以上發展方向,對于半導體制造商來說集中的挑戰在于不斷開拓新的技術領域,提供效率更高、功能更強大、待機損耗更低的電源產品。同時,在保證優異性能的前提下,更要注重環保和降低系統設計的成本才可以提供競爭力強大的產品為未來大規模生產提供充分的保障。
效率是電源設計技術永恒的追求
我不時聽到一種說法,就是現在的電源技術中,效率已經基本達到了極限,更多的努力已經沒有太多的意思了。面對這種說法,來自各廠商的專家則不全認同。Tony Armstrong認為:就利用DC/DC轉換器進行電源轉換的效率而言,目前尚未走到盡頭。特別是在大功率轉換應用中。他介紹說:目前僅在支撐互聯網服務器運行方面、由于傳送成百上千萬份YouTube視頻以及海量的數據,就需要大量的功耗。每年僅保持Google、微軟、雅虎等互聯網巨擘的數據中心運轉所需的電量就相當于14個1000MW的發電廠發出的電量。況且這種需求還在快速增長。他強調說:“對于1KW正向轉換器,轉換效率只要提高1%,就能節省10W能耗”。他還介紹到:這就是凌力爾特公司最近推出副端同步控制器LTC3706及其伴隨器件――智能柵極驅動器LTC3725的原因之一,這兩種器件使隔離式正向轉換器能夠以高效率轉換提供大功率輸出。
于輝則認為,雖然現在的效率已經很高,但大多數條件下指的是電源滿載時的效率。而今天,應該把眼光越來越關注在非滿載工作和待機時能耗的節省,這種狀態下的能耗以往通常為大家所忽視。目前據IEA統計,待機能耗約占家庭用電量的3%-11%。于輝介紹說,目前多個負載點的ATX計算電源效率僅為60%左右,而新的美國80 PLUS標準就明確對臺式機電源提出了分別在20%、50%、100%不同負載條件下都要達到效率80%以上。因此,努力的空間還是不小的。美國能源之星也于7月20日推出臺式機80%以上的節能產品認證標準,作為響應,安森美推出了ATX 80 PLUS GreenPoin節能型解決方案,把多個負載點提高到80%或更高,將電能損耗降低了近50%。
參與用戶系統設計可能成為一種新方向
在電源產品的應用過程中,不時有工程師抱怨在實際應用中并無法實現產品聲稱的高效率。事實上,所有高效率指標都是在某些條件下取得的。有的是在滿負載條件下實現的,也有的產品是為不同的負載點優化的。比如美國國家半導體的LM3367超低壓DC-DC轉換器,其效率高達95%,但這是在100mA/2.5V的輸出條件下獲得的,相關的還有輸入電壓,如圖2所示。而在1.8V的輸出電壓上,則最高的效率才達到85%左右。如圖3所示。實際上,在設計中影響指標的還有開關頻率,環境溫度等。

圖2:LM3367在2.5V輸出電壓條件下的效率曲線。

圖3:LM3367在1.8V輸出電壓條件下的效率曲線。
還有一個很重要的是事實是,即便在預算時設計很精確,選型也正確,但由于電路中實際負載的變化,仍然導致效率提不上去。由此導致的散熱問題以及重新設計業屢見不鮮。這在便攜式應用中是一個很大的問題。
目前,已有供應商注意到了這個問題。位于上海的BCD公司,就實現了從單一的元器件供應轉換到解決方案供應商。該公司除了為客戶提供產品外,而是直接參與到客戶的初期應用設計中去。憑借對客戶產品的深入理解,在結合公司的產品性能,尋求最佳的解決方案。該公司的首席技術官陳經祥說:“整體解決方案決定了我們對客戶的價值在于我們能提供整體的解決方案!彼說:“要想成為一個至關重要的供應商,首先就必須成為解決方案供應商,而非單純的元器件供應商。因此,在設計的初期階段參與到客戶的產品研發中是必要和重要的。同時我們也關注基于商業定義的應用!
編輯:nansen
來源:電子工程專輯
http:www.x5a5.com/news/2007-8/200782492235.html
