目前,手機充電器有三類主流方案,即集成PWM控制器方案、RCC方案和分立PWM控制器方案。圖1是集成PWM控制器方案的典型應用圖,變壓器輸入側器件數量少,線路簡單;輸出側則是由運放和電壓基準組成的恒壓恒流控制。由于功率器件和PWM器件集成在一個封裝內,故散熱難、整體成本高。
圖1、集成PWM控制器的典型線路
圖2是自激振蕩式(RCC)充電器方案,特點是無專門的控制器來實現脈沖調制,變壓器和電容電阻等元件決定了控制方式的可靠性。變壓器次邊線路與集成PWM控制器方案相同,故不再給出詳細線路。
RCC方案看上去最簡單,但其實電性能不可靠,寬電壓范圍工作困難,失效率高,批量生產時的良率低。為了可靠起振,功率器件也必須選擇價格較高的MOSFET。RCC方案看似簡單其實很麻煩。
圖2、RCC充電器的典型線路
分立PWM控制器方案也是被廣泛應用于充電器中。傳統的做法是分立的PWM控制器配MOSFET,特點是元件選擇靈活、線路多種多樣,性能良好,因而被很多人采用。AP3700充電器也屬于分立PWM控制器方案,但該方案采用特殊的驅動方式,目的是用普通的NPN
高壓三極管取代了昂貴的MOSFET,降低了總成本。
AP3700充電器方案描述
AP3700采用BCD公司的CMOS工藝制成,是射極驅動方式的電流型PWM控制器,驅動普通的高壓NPN三極管。該控制器只有三個引腳,即電源端VCC、脈沖輸出端OUT和接地端GND,電壓反饋輸入和電源端VCC合用一只引腳,提高了集成度。抖頻技術降低了系統EMI,使得不需要Y電容仍容易滿足電磁兼容要求。跳頻技術又降低了空載條件下的輸入功率。
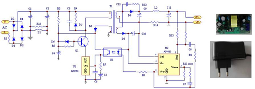
圖3是AP3700的充電器方案。AP3700(U1)的脈沖輸出腳直接驅動三極管Q1的發射極,電網上電后,U1的OUT腳首先從Q1的發射極獲得能量,實現啟動。C6、R7和C5是環路補償元件,再配合恒壓恒流元件U2實現對負載端電壓和電流的穩定性調節。整體方案具有最好的性能,諸如待機功率、EMI、轉換效率、動態特性等性能達到了高性能充電器的指標要求。另外,該方案的器件數量不多,三極管、電容電阻等價格便宜,因而這是一種較佳性價比的充電器方案。
表1、AP3700充電器方案的核心器件列表

圖3、AP3700充電器方的原理圖、PCB演示板和實物圖
測試結果
這里以5V/1A充電器系統為例,介紹主要測試結果。
(1)空載輸入功率低
輕載和空載時,控制器從正常的PWM方式自動切換到“Skip cycle”模式,見圖4。在230V電網電壓范圍內空載輸入功率小于0.15W,滿足CEC標準規定的極限值0.3W,見圖5。
圖4、空載/230VAC時的PWM波形
圖5、空載時的輸入功率與線性電壓
(2)電源轉換效率高
電源能效標準很多很亂,非強制性的主要有美國的“能源之星”和歐洲的“藍色天使”標準;更為苛刻的則是美國加州制定的強制性標準—CEC標準。它規定了電源平均效率必須滿足公式0.5+0.09lnPo,而平均效率是0.25Po、0.5Po、0.75Po和Po條件下的加權值。越來越多的制造商都采納CEC標準,提升產品的檔次。
AP3700的啟動電流和工作電流均很低,分別是0.22mA和0.45mA;電源端工作電壓VCC低(3.65V~5.25V),因此啟動電阻損耗和控制器損耗都很低,低于0.1W。充電器輸出端的主要損耗是限流電阻R14產生的,電流采樣端電壓Vsense固定為0.2V,輸出1A負載電流時損耗為0.2W。AP3700的系統方案很容易滿足CEC標準。
(3)充電特性理想
圖6給出了充電特性曲線,優點突出:(3.1) 滿載-空載的負載調整率好,~0.5%; (3.2) 短路電流小,最大電流就是恒流充電電流;(3.3) 恒流范圍寬,1.5V~5.05V。
圖6、AP3700的充電特性曲線
(4)瞬態特性好
AP3700采用電流模式控制,且始終保持斷續模式運行,這都使得輸入-輸出的傳輸函數簡單,因而瞬態響應速度快、電壓過沖小。圖7是是負載動態特性,過沖電壓350mV。
圖7、AP3700的負載動態特性
(5)器件溫度可靠
這里的操作完全是按照嚴格的測試程序,PCB板安裝到標準的充電器外殼里,見圖3。在外殼環境溫度為40℃時進行老化實驗,通過探頭測試幾個核心器件的表面溫度,見表2。
表2、帶標準外殼時的核心器件溫度
可以看出,AP3700的表面溫度低,功率器件APT13003和APD240的表面溫度也在正常規范內。
不同方案比較
采用TO-92封裝的AP3700方案,看上去沒有集成PWM控制器解決方案或自激振蕩RCC方案簡潔,但AP3700方案決不是低端方案,相信上述測試結果已經給人一目了然的印象。下面再作詳細對比,見表3。
表3、幾種常見充電器方案的綜合比較
可見,AP3700方案具有低價格、高性能和易生產等優點,能夠增強其市場競爭力。
編輯:nansen
http:www.x5a5.com/news/2007-8/2007829105838.html
