SiC二極管與硅整流器哪個更有優勢?我們試著分析一下。
在當今的電氣設備中,功率半導體和電抗式元件(電容和電感)隨處可見。它們在正常工作過程中會在為其供電的交流電線上產生兩種不希望出現的副作用:首先,這些器件會引起較小的功率因數。其次,它們會使線電流失真,引起電噪聲或者產生與線電壓之間的相位偏移。
功率因數是指實際使用的功率與交流線上產生的視在功率二者的比值。電氣設備中如果存在大電容或者電感就會導致視在功率大于實際使用的功率,出現較小的功率因數。功率因數越小,在為設備供電的交流導線上損耗的電能就越多。如果設備中的功率半導體開關操作非常頻繁,那么這種開關操作就會引起交流線電流的失真和噪聲。在開關電源中尤其如此。
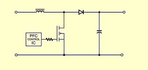
某些國際標準(例如IEC61000-3-2)針對各種類型的電氣設備規定了可容許的線電流失真與功率因數的大小。實現功率因數補償最簡單、最劃算的一種方法就是使用增強-轉換電路(如圖1所示),這種電路能夠產生比輸入電壓更高的輸出電壓。

圖1 實現功率因數補償最簡單、最劃算的一種方法就是使用能夠產生比輸入電壓更高的輸出電壓的增強-轉換電路
增強二極管的性能
對于功率達到300W以上的設備,通常使用工作在連續導通模式(即CCM)下的增強轉換器。對于增強轉換器所需的兩種功率半導體器件——MOSFET和二極管,其中二極管具有相對較高的性能要求,因為它的反向恢復特性會影響MOSFET的性能。
在連續導通模式下,每當控制IC打開MOSFET時,二極管就會產生一個較高的正向電流。由于增強二極管在完全正向偏置的情況下會發生快速反偏,并且硅二極管的關閉需要一定的時間,因此在二極管關閉時流回二極管的反向恢復電流(IRR)就會非常大(參見圖2中的紅色曲線)。

圖2 四種常見增強二極管(400V、5A、200A/μs、125℃)的反向恢復波形
流過MOSFET的反向電流升高了它的工作溫度。為此人們設計出了具有極低反向恢復時間(tRR)的專用硅二極管,但是它們能夠降低的IRR通常都很有限,經常會出現突然關閉的現象(參見圖2中的黑色曲線)。
低QRR和高軟化系數
肖特基二極管比PN結器件的行為特性更像一個理想的開關。肖特基二極管最重要的兩個性能指標就是它的低反向恢復電荷(QRR)和它的恢復軟化系數。
這兩個指標對于增強轉換器都非常重要。低QRR在二極管關閉時會產生較低的IRR。高軟化系數會減少二極管關閉所產生的EMI噪聲、在器件陽極上產生的電壓脈沖峰值,降低換向操作干擾PFC控制IC的可能性。
肖特基二極管的局限性
肖特基二極管能夠大大提高PFC增強轉換器的性能,但是硅肖特基二極管具有250V左右的反向電壓限制。由于增強二極管必須能夠耐受500~600V,因此人們開始使用碳化硅(SiC)器件,這種化合物能夠耐受較高的電壓。但是,由于SiC器件的成本較高(是同類硅器件的3~5倍),因此很少有應用能夠用得起這種器件。
過去幾年中也出現了性能更好的硅二極管,但是它們的性能都比不上SiC肖特基器件。最近,人們研制出了一系列新型的硅整流器,它們的反向恢復性能可與SiC肖特基二極管媲美(參見圖2中的綠色曲線)。
在PN結硅二極管發生反偏之前必須消除的QRR決定了在其關閉時能夠從中產生的IRR大小。QRR主要取決于PN結附近少數載流子的持續時間或壽命。
由于肖特基二極管僅僅是由金屬材料接觸N型半導體材料構成的,因此它們沒有少數載流子。當肖特基二極管發生反偏時,產生的低IRR來源于金屬與二極管體接觸電容的放電效應。
在硅二極管的設計過程中可以采用多種技術控制器件中少數載流子的壽命,但是迄今為止還無法匹配SiC二極管的低QRR。如圖2中的綠色曲線所示,最新的硅器件——Qspeed半導體公司的Q系列——能夠實現與SiC肖特基器件同樣低的IRR(如圖2中的藍色曲線所示)。
肖特基二極管沒有少數載流子,因為它們只是由金屬材料接觸N型半導體材料構成的。
軟化系數是衡量二極管達到最大負值時其IRR下降歸零速度的一個指標。具有快速恢復功能的硅二極管在設計過程中通常采用少數載流子壽命控制技術,使得 IRR能夠陡峭下降(如圖2中的黑色曲線所示)。這種快速的關閉過程會在二極管的陽極產生大量EMI噪聲和較大的電壓尖脈沖。
為了抵消使用快速二極管時出現的這些不希望發生的現象,我們需要精心設計慢速的電路。高軟化系數意味著二極管的IRR歸零的變化速度(di/dt)等于或小于它上升到最大負值的速度。當二極管緩慢關閉時,它在二極管陽極上產生的EMI噪聲較少,產生的電壓尖脈沖也較低,而且不容易干擾控制IC的工作。
能夠與SiC肖特基二極管相匹敵的硅整流器目前已經問世,因此工程師們應該重新評估其PFC增強轉換器的設計,看一看在使用這些具有與SiC同樣性能的新型硅器件之后是否能夠降低設計成本并且/或者提高設計性能。
編輯:ronvy
來源:今日電子
http:www.x5a5.com/news/2008-9/20089269243.html
