
AS1716傳感器接口將所有必要的模擬功能集成在一個芯片上,為壓電電子傳感器提供了一個充分靈活的接口。盡管設計時考慮到汽車爆震傳感器,該微芯片也可配置為工業傳感器應用
奧地利微電子公司(SWX 股票代碼:AMS)日前推出專為連接壓電電子電容式傳感器而設計的傳感器接口芯片AS1716,擴展了旗下的接口產品線。
奧地利微電子消費及通信部門市場總監Bruce Ulrich表示:“與其它傳感器類型相比,壓電電子傳感器具有許多優勢,可以自我生成信號而不需要外部激勵,結構緊湊且具有出色的線性等。在汽車引擎設計中,爆震傳感器是引擎管理系統不可或缺的組成部分,并有助于提高整體可靠性和提升燃油效率。AS1716為汽車客戶提供了完整而靈活的差分至單端轉換解決方案!

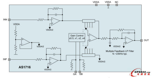
AS1716的工作電壓為單電源4.5V-5.5V。該器件提供差分輸入、可濾除高頻噪聲成分的一階低通濾波器、差分到單端的信號轉換、可編程增益級和一個雙極點低通多路反饋濾波器。AS1716是一款專為無偏置電容式傳感器而設計的模擬前端,可接口至采樣、保持輸入級和模擬數字轉換器。
該器件采用8引腳SOIC封裝,滿足IEC 61967-4 (1Ω / 150Ω方法)和 IEC 62132-4 (直接功率注入)的EMC特性要求,符合汽車AECQ100對IC的要求及PPAP 3級要求。
關于奧地利微電子公司
奧地利微電子公司是國際領先的高性能模擬集成電路的設計者及制造商。奧地利微電子擁有 25 年以上的模擬產品設計經驗和系統專長,并具有最高水準的制造和測試設備。憑借其在低功耗和高精度方面的技術專長,奧地利微電子為市場提供業界領先的定制和標準模擬產品。公司在全球擁有 1,000 多名員工,專注于通信、工業和醫療、汽車等市場的電源管理、傳感器及傳感器接口、便攜式音頻和汽車安全應用,同時提供全面的晶圓代工服務。奧地利微電子在瑞士蘇黎士 SWX 上市(股票代碼: AMS)。■
來源:奧地利微電子
http:www.x5a5.com/news/2009-11/20091116155719.html
