目前,包括通信收發機、儀器、工業控制和雷達等在內的許多系統都需要控制射頻功率,因此需要準確測量射頻功率。在這些系統中,RF功率測量及控制有助于確保系統安全、高效地運行。
1.早期的檢波方法是采用二極管做檢波電路,但是二極管組成的簡單電路,其靈敏度,溫度穩定性都較差。因此越來越多的場合采用集成IC來做檢波電路。
Hittite推出的對數檢波器IC系列產品,其內部拓撲結構如下圖:

這個器件的核心是一系列級聯的放大器,這些放大器通常有10-20dB的線性增益,具體值取決于不同的設計目的。設想一個小信號正弦波進入第一個放大器,第一個放大器將會在它到達第二個放大器前放大信號10dB。因此信號每往下走一級,就會有10dB的增益。隨著信號在鏈路中的傳遞,在它到某一級的時候將會被(限幅器)斬波。放大器的精度是相同的。當信號在某一級進入限制狀態后,這個限幅信號仍然會傳播,在每一級都被斬波,保持其1v峰值振幅傳輸。
IC內部有多個放大器及檢波管組合,通過設計使輸出電壓和輸入RF信號的對數成正比。

這種設計確保輸入信號的功率變化很大時,仍能在輸出端準確的檢測出所需信號,即可以檢測大動態范圍的輸入信號。
經過精心設計的Hittite對數檢波器同時還具有優異的靈敏度和溫度穩定性。Hittite的所有檢波器都可提供差分及單端輸入,差分結構有助于射頻工程師解決零中頻架構的直流偏移問題。
Hittite對數檢波器家族包括了HMC601LP4,HMC602LP4,HMC611LP4,HMC612LP4,HMC713LP4,HMC713MS8,適合CW波調制,雷達應用。其中HMC713的非常適合移動通信應用,價格比市場的其他品牌同類產品低近1/3。
2.當用對數檢波器來檢測峰值因素高的信號,如第三代移動通信CDMA2000,不同的多載波信號會有不同的峰值因數,這導致使用峰值檢波器無法準確測量。
|
信號類型 |
誤差 |
|
GSM通道 |
0.55dB |
|
CDMA通道(正向鏈路9個呼叫負載) |
3.55dB |
|
CDMA通道(反向鏈路) |
0.5dB |
|
高斯噪聲 |
2.51dB |
如果該誤差能固定,也可以通過修正來得到正確的功率值,但是在某些實際應用中,其呼叫負載不斷發生變化會影響到修正值。因此平均功率測量最適用于處理調制包絡幅度隨時間變化的系統,如IS-95,CDMA2000,W-CDMA和TD-sCDMA。
Hittite推出的均值檢波器HMC1010LP4,在DC-3.9GHz,動態范圍可達60dB,測量值受信號波峰因數變化影響非常小,主要取決于信號的平均功率。在響應時間及紋波上,獨創了業界領先的軟件控制方式,讓工程師從繁瑣的硬件調試中解脫出來。而且該產品比同類產品低10%,對于動態范圍需求較低的如40dB的場合,hittite有極具價格優勢的HMC909LP4E可滿足你的成本需求。{$page} 正交頻分復用(OFDM)系統由于高的頻譜利用率以及抗碼間干擾(ISI)和多徑衰落,主要應用于數字視頻廣播系統、MMDS(Multichannel Multipoint Distribution Service)多信道多點分布服務和WLAN服務以及下一代陸地移動通信系統。
由于OFDM信號時域上為N個正交子載波信號的疊加,當這N個信號恰好都以峰值出現并將相加時,OFDM信號也將產生最大峰值,該峰值功率是平均功率的N倍。盡管峰值功率出現的概率較低,但為了不失真地傳輸這些高峰均功率比PAPR(Peak to Average Power Ratio)的OFDM信號,發送端對高功率放大器(HPA)的線性度要求很高且發送效率極低,同樣接收端對前端放大器以及A/D變換器的線性度要求也很高,因此高的PAPR使得OFDM系統的性能大大下降。因此,需要檢測系統的PAPR。
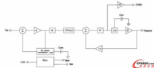
Hittite公司推出的可測量峰均比的均值檢波器HMC614LP4,HMC714LP5.其電路原理圖如下:

計算公式如下:

HMC614LP4不但可以準確的測量信號的平均功率還可以監測其峰均比,確保系統不失真的傳輸信號。
HMC714LP5是雙通道產品,相比單通道產品能提供更強大的功率檢測功能,有多達6個輸出端口,分別可檢測兩個通道的均值輸出,峰值輸出,以及兩個通道的差值輸出。HMC714LP5可檢測頻率范圍從100MHz到3900MHz,比市場上同類產品寬了40%多,可應用于3G,LTE,WINMAX。其動態范圍從-55dBm到15dBm,高達70dB,也比同類產品大了10dB。
Hittite公司的檢波器家族發展迅猛,緊跟通信的發展,使你從容應對在不同系統中準確測量射頻功率的挑戰!
來源:世強電訊
http:www.x5a5.com/news/2010-5/201056181151.html
