近年來,照明已經成為世界各國推動節能環保所瞄準的一個重要領域。據統計,全球每年約有20%的電能用于照明,這些電能中又有約40%用于低效的白熾燈照明。而隨LED在光輸出性能、成本等幾乎各個方面的持續改進,LED通用照明已經成為白熾燈等傳統照明的一種極引人注目的替代解決方案。
典型的LED通用照明應用包括電燈泡和熒光燈管替代、嵌燈、街燈及停車燈、工作照明燈(臺燈、櫥柜內照明)、景觀照明、廣告牌文字電路、建筑物照明等。LED街燈的功率較高,一般在50 W至300 W之間;LED建筑物及區域照明應用的功率一般在40 W到125 W之間,屬于中等功率范圍;30 W以下的可統稱作低功率LED照明應用,包括特定指向照明,如櫥柜內照明、嵌燈、射燈PAR20/30/38燈光替代、臺燈等,以及全向照明,如重點照明、家電、通用照明A型燈替代、裝飾性燈具及吊扇燈等。本文將重點探討30 W以下功率的低功率LED通用照明應用,以及安森美半導體相應的高能效方案。

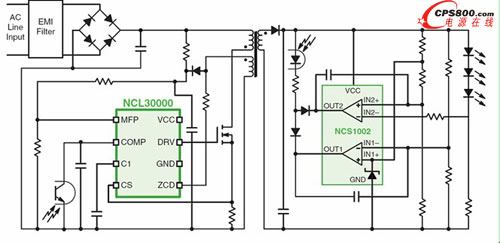
圖1:常見低功率LED照明應用
低功率LED照明應用選擇驅動器須考慮的因素
LED驅動器的主要功能,就是在工作條件范圍下限制電流,而無論輸入及輸出條件如何變化。其應用設計面臨多種限制條件,如高能效(低損耗)、高性價比、寬環境條件、高可靠性、靈活、符合電磁干擾(EMI)及諧波含量等方面的標準、可改造用于已有應用及能采用傳統控制方式工作等。
要為低功率LED應用選擇適合的驅動器并不容易,需要顧及不同的因素。例如,商業和住宅市場對LED燈具在工作溫度、使用時長、性能及“能源之星”等行業標準方面的要求并不相同。此外,燈泡替代應用也存在著獨特挑戰,如LED電源及驅動器的熱度限制、尺寸受限及兼容的調光技術等。
- 1
- 2
- 3
- 4
- 總4頁
免責聲明:本文僅代表作者個人觀點,與電源在線網無關。其原創性以及文中陳述文字和內容未經本站證實,對本文以及其中全部或者部分內容、文字的真實性、完整性、及時性本站不作任何保證或承諾,請讀者僅作參考,并請自行核實相關內容。
本文鏈接:低功率LED通用照明設計挑戰暨安森美半
http:www.x5a5.com/news/2011-4/2011411163227.html
http:www.x5a5.com/news/2011-4/2011411163227.html
文章標簽: LED/通用照明/半導體




