——伊頓電氣電能質量業務部 全亞斌
在一些需要保證負載不斷電的應用場合里面,有時客戶會發現UPS頻繁出現DC BUS高保護,或者負功保護等。一些客戶會據此認為是UPS的質量問題。實際上多數情況下這都是由于后面帶有電機類負載產生的現象。在工業場合中,電機是一種主要的負載形式。當工業應用中的關鍵環節必需有足夠高的電源保護等級時,UPS與電機類負載的配合問題就是一個要重點考慮的因素。
通常UPS的設計初衷是保護關鍵IT類設備,在電路結構上就主要基于IT類設備的特點進行設計。比如目前IT設備的主要是使用開關電源,而且歐盟法規規定75W以上的設備都要具備功率因數校正。因此UPS主要面對的就是帶有功率因數校正的負載,在通常情況下其特性是一個功率因數接近于1 的恒功率負載。在大功率電氣設備方面,還有一些舊的設備在使用,這些設備通常是基于6脈波整流或者12脈波整流技術,特點是一個恒功率的非線性整流負載。
無論是帶有PFC的開關電源,還是脈波整流電源,其功率的實部都只能是正的,能量不會反灌回市電,因此在UPS的設計中更加重視的是在恒功率負載下的可靠性,以及在帶有非線性的整流性負載時的諧波控制能力,以及電壓穩態精度與動態恢復速度,而不會特別要求具有能量回饋的能力。特別是在UPS帶有大量智能化的設計之后,往往會把能量從負載回饋到UPS的直流母線作為一種故障狀態來對待。因此在帶有電機類負載的時候,電機再生發電產生的能量很容易觸發UPS的保護條件。
另一方面,UPS在電路架構上常用的結構是整流+電池升壓+逆變器的結構,很大一部分UPS的整流和電池升壓部分都是使用Boost或者變形的電路,能量僅能從市電和電池流動到直流母線上,而不能反向流動。這樣即使軟件上允許能量回饋,但是當發生能量回饋時,由于能量都儲存在直流母線上,造成直流母線升高,最終仍然會導致UPS跳脫保護。
電機負載的特性與IT設備常見的開關電源完全不同,表現為具有啟動/制動等諸多工作狀態,而且隨著電機后面所帶負載的不同會有非常大的差異,完全不像IT類開關電源那樣只有帶載/卸載。因此具體的解決方案也需要考慮電機后面所帶負載的情況分別進行處理。
電機在啟動時有很高的瞬態沖擊,如果沒有額外的輔助措施,就需要UPS電源能夠在瞬時供應非常大的功率。針對IT設備設計UPS一般僅僅是根據短時間內2倍功率設計,而有的UPS則是僅有1.5倍。對于再大功率的負載,軟件限流算法或者硬件的限流線路就會發生作用,從而影響電機啟動。不過好在UPS一般都設計有Line Support功能,當負載功率大時能夠通過旁路供電來解決。但是在電池模式下,無法通過旁路分擔功率,就存在電機啟動過程異常的可能。為此對于瞬間供應電流的能力非常關鍵的場合,就需要選擇更大功率的UPS。
電機在制動時具有能量再生,此時回饋的能量并不僅是電機本身儲存的能量,還可能包含了電機后面連接的負載所具有的慣性以及勢能所儲存的能量。以電梯為例,當電梯上升時需要電機提供能量,而當電梯下降時如果電梯的重量超過下降過程中的阻力,就會成為一個發電設備,帶動電機發電,這樣再生出來的電力就有可能反灌回UPS。
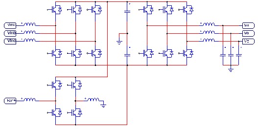
此外,在帶有電機的應用中還有另外一個因素需要加以考慮,就是變頻調速裝置。不同的變頻調速裝置對于UPS系統的影響也是不一樣的。最常見的變頻器做法如下:

在輸入端是一個六脈波整流以及附加的直流或者交流側濾波器,而在直流母線上連接有制動電阻。當電機發生能量回饋時,變頻器的直流母線會被充高。在直流母線達到預設的電壓點時,通過開通制動電阻控制來消耗掉回饋的能量。這種做法是目前工業界最普遍的方式,其優點是簡單可靠,而且對于UPS來說變頻器就是一個標準的非線性整流負載,與IT類負載非常接近。當然其缺點則是電機回饋的能量被轉換成熱量消耗掉,沒有重新利用。
- 1
- 2
- 3
- 4
- 總4頁
http:www.x5a5.com/news/26085.htm







