隨著白熾燈的淘汰,LED照明已經成為市場應用熱點,其發展前景廣闊。由大比特主辦、寧波市照明電器行業協會協辦的“第五屆LED通用照明驅動技術研討會”,將于5月25日在浙江寧波豪生大酒店隆重召開。
目前,已經有100多家企業報名參與該研討會。此次會議預計會有400多位照明企業、電源、方案商、器件行業等公司管理層、工程、研發、設計等專業技術、工程人員參會。會議演講企業也在逐步確定當中。據透露,上海晶豐明源半導體有限公司市場總監顏重光將為我們帶來《技術創新的LED電源驅動芯片及應用技術》的演講主題。
晶豐明源是中國設計、中國制造的LED照明專用集成電路設計公司,技術創新的LED電源恒流源驅動芯片技術領先。產品覆蓋LED室內照明所有應用,并向最終用戶提供最優性價比的LED 照明電源解決方案。核心專利技術實現高性能和低成本,原邊反饋技術,省去副邊電流采樣和反饋電路,源極驅動技術,降低芯片工作電流,增加多重保護,自供電技術,省去芯片供電電路,創新算法對電感和變壓器參數不敏感。

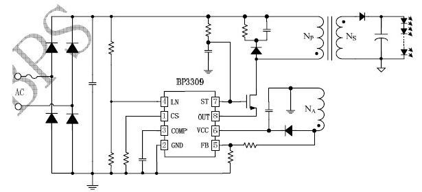
BP3309單級APFC+PSR+CC芯片,啟動時間小于300ms,PFC>0.95,THD<20%,效率>85%,大批量生產恒流精度< +/- 3%,AC全電壓輸入,線性負載調整率<3%,應用電路簡單,性能高度集成,自帶短路保護,開路保護,過熱保護等。單級APFC+CC可能為成為室內照明燈具電源首選芯片。HVLED的誕生將引領LED照明技術又一新潮,BP2812、BP2802高壓PWM恒流驅動芯片和BP5108、BP5118高壓線性恒流驅動芯片將為HVLED提供可靠的驅動電源應用方案。
大比特是亞太區知名的資訊傳播機構,致力于為中國電子制造產業上下游企業搭建最具專業性的技術交流和信息傳遞平臺。稍后,我們將為您帶來其他演講企業演講主題,請繼續關注我們的最新報道,同時期待您的報名參與。<
來源:廣東大比特資訊網
http:www.x5a5.com/news/26862.htm
