隨著電力電子技術的迅速發展,直流電源應用非常廣泛,其好壞直接影響著電氣設備或控制系統的工作性能。直流穩壓電源是電子技術常用的設備之一,廣泛的應用于教學、科研等領域。傳統的多功能直流穩壓電源功能簡單、難控制、可靠性低、干擾大、精度低且體積大、復雜度高。而基于單片機控制的直流穩壓電源能較好地解決以上傳統穩壓電源的不足。其良好的性價比更能為人們所接受,因此,具有一定的設計價值。
一、系統設計
(一)方框圖設計。
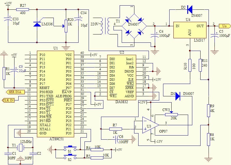
該電路采用單片機(AT89C51)作為主控電路,由三端集成穩壓器(LM317)作為穩壓輸出部分。另外,電路還增加參考電壓電路、D/A轉換電路、電壓放大電路、顯示電路等部分電路。其方框圖如圖1所示:

圖1 用單片機制作的直流穩壓可調電源框圖
整個電路的運行需要模擬電壓源提供+5V,±15V的模擬電壓,以便使電路中的集成數字芯片能夠正常工作。電路運行時,首先由單片機設置初始電壓值,并送顯示電路顯示。然后將電壓值送D/A轉換電路進行數模轉換,再經放大電路進行電壓放大,最終反饋到三端集成穩壓器(LM317)輸出模擬電壓。
(二)硬件設計。
本電路的硬件組成部分主要由單片機(AT89C51)、變壓器、整流電路、濾波電路、穩壓器(LM317)、參考電壓電路、D/A轉換電路(DA0832)、放大電路、顯示電路等組成。
硬件電路如圖2所示,整個電路通過單片機(AT89C51)控制,P0口和DAC0832的數據口直接相連,DA的CS和WR1連接后接P26,WR2和XFER接地,讓DA工作在單緩沖方式下。DA的11腳接參考電壓,通過調節可調電阻使LM336的輸出電壓為5.12V,所以在DAC的8腳輸出電壓的分辨率為5.12V/256=0.02V,也就是說DA輸入數據端每增加1,電壓增加0.02V。

圖2 單片機控制直流電壓輸出電路圖
- 1
- 2
- 3
- 總3頁
來源:c114
http:www.x5a5.com/news/28514.htm


