智能電動機保護器自動檢測系統設計
鄭月節1 陳江2 李海全1 蔡磊1
江蘇安科瑞電器制造有限公司,江蘇 江陰 214405)
中國海誠工程科技股份有限公司,上海 徐匯 200031)
摘 要: 為了提高智能電動機保護器產品精度及可靠性,基于數字電子技術、模擬電子線路、單片微型計算機及上位機語言,開發了一套自動檢測系統。介紹了系統的軟硬件設計,并進行多次測試。測試結果表明,該系統能對智能電動機保護器自動施加信號,以檢驗其精度、保護功能及附加性能,自動判別測試結果是否滿足技術指標要求,且檢測結束后能實現測試數據的自動保存與打印。與常規的人工測試系統相比,具有檢測效率高、測試過程規范、自動化程度高、準確度高、通用性強、測試數據管理便捷等特點。該自動檢測系統已在公司流水線上正常運行,被證明是切實可行的。
0引言
智能電動機保護器具有遠程通信接口,模擬量輸入輸出、開關量輸入輸出,與傳感器、PLC、PC等組成控制系統,能實現電動機運行的遠程監控[1],適用于煤礦、石化、冶煉、電力、船舶、污水處理等領域的自動化管控、民用建筑的智能管理。由于用戶需要功能多樣、保護功能復雜,所以其可靠性涉及到多方面指標,為了確保產品的質量,智能電動機保護器的各項指標在出廠之前均需要經過嚴格的檢測。目前,對其檢測采用手動方式,故存在檢測工序繁瑣、工作效率不高、可靠性低、檢測流程不規范、檢測數據存儲麻煩且無法自動打印等問題,增加了該產品的生產成本,制約了企業的生產效率和效益的提高,不能滿足現代大規模的高效生產和檢測的需要。此外,客戶對產品功能的定制還存在多樣化特點,故實現智能電動機保護器的自動檢測有著重要的意義。
高精度電子元器件、現代單片機技術以及數據庫技術的發展,使得自動檢測智能電動機保護器成為可能。可以通過上位機控制整個檢測過程,采用單片機技術實現信號的產生并控制信號的通斷,應用串口服務器技術控制多表位通信,借助遠程服務器技術進行測試數據的存儲等組成一個自動檢測系統,以降低生產成本、提高了檢測效率、消除人工記錄時易產生錯誤等弊端[2,3,4]。
1系統基本要求
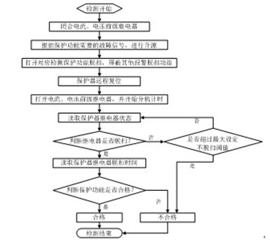
該系統需能自動完成對保護器各設定參數、數顯精度、保護功能、附加功能等進行全面的檢測,并且能自動判別檢測結果是否符合產品技術指標要求,同時還應具有測試結果的存儲、統計、查詢以及檢測報告輸出等功能[5,6]。該系統主要需求和技術指標如下:
(1) 使用產品范圍。適合各種不同規格的智能電動機保護器。
(2) 工作模式。全自動與單個檢測項自動并存。
(3) 工作環境。魯棒性強,能夠應對流水線突然斷電、人員誤操作等突發情況。
(4) 檢測效率。可同時檢測多臺相同規格的電動機保護器,并要求檢測時間短。
(5) 功率源的技術指標。輸出電壓范圍為:AC 3×30V~ 3×450V;輸電流范圍為:AC 0.1A~800A;移相范圍為:0~360°;電壓電流輸出頻率范圍為:45Hz~65Hz;電壓、電流正弦波輸出時波形的失真度<0.5%;正弦波輸出時功率源的電壓、電流、功率穩定度<0.1%;可以驅動阻性、感性、容性(<4uF)負載;具有內置的輸出電壓短路和輸出電流開路自動檢測保護功能。
(6) 分機控制單元。能夠與被檢測保護器及上位機通信,能采集到保護器的開關量輸入、模擬量輸入,并具有開關輸出控制和計時功能。
2系統硬件結構原理
系統基本原理框圖如圖1所示。該系統主要模塊包括:PC機,RS-485擴展通信模塊,波形發生模塊,電流、電壓功放及切換裝置,分機控制模塊,打印機等。

圖1 系統基本原理框圖
(1)PC機。PC機作用于上位機操作,主要實現人機交互功能,負責完成檢測參數的設定、檢測的啟停控制、檢測過程的實時監控、檢測結果的保存與打印等工作,是完成整個檢測過程不可或缺的設備。
(2)RS-485擴展通信模塊。該模塊主要完成PC機、波形發生模塊、分機控制模塊以及被檢測保護器之間的通信。
(3)波形發生模塊。波形發生模塊(精密數字式信號源)產生檢測中所需要的各類信號,通過電流、電壓切換裝置控制打開電流、電壓輸出,并最終流入智能電動機保護器中進行精度、保護、開關量等功能的檢測。
(4)電流、電壓功率放大器。系統功率放大器采用了PWM功率放大技術,并設計了電壓短路過載,電流開路過載及快速限流保護措施,確保功率放大器長期穩定可靠的工作。
- 1
- 2
- 3
- 總3頁
http:www.x5a5.com/news/47639.htm








