目前,一些由電池供電的產品——像個人多媒體播放器、智能電話、便攜式游戲平臺和 GPS導航設備等都配備了USB接口;并且這些產品還在不斷地通過集成新功能,使其變得更方便和更實用,從而能夠擠入高端消費市場。功能的增加需要采用像鋰電子這類更高容量的電池。用戶期望體積小、功能多、便攜且使用靈活,還有能夠快速且安全地充電,所有這些都為產品設計工程師提出了一系列的嚴苛挑戰。
站在終端用戶的角度,在線性和開關模式電池充電IC之間存在著一些設計折衷。就像 LDO那樣,線性電池充電器所占體積小,外接元器件也少(例如,無需使用電感),但是效率低,可用電能少,并產生較多的熱量。但在成本和空間比效率更重要的一些場合,線性充電IC就比較合適。相反在其它場合,開關模式則更為合適。可見,對更高的充電效率、電池充電IC中的更高集成度、更高的空間利用率、以及增加產品的靈活度等方面的各種需求,都為靠電池供電的電子設備的設計帶來巨大壓力。系統設計師研發設計時面臨的挑戰主要包括:
自動管理多路電源或負載
充電時使來自USB的功率和效率最高
發熱最少
快速充電時充電電流高
在汽車應用中能夠以高電壓工作
減小電路板和封裝外形
為了應對上述的設計挑戰,必須采用全面的解決方案,主要包括:
電源管理——利用PowerPat控制和理想二級管
目前,絕大多數由電池供電的電子設備都采用以下幾種供電方式:墻體適配器,汽車適配器,USB口或鋰電池。然而,在各類輸入電源間的電源通道控制的自動管理方面卻存在著巨大的技術挑戰。傳統上,設計師試圖利用分離的方案,即利用一些場效應管、比較器以及一些分離元器件來實現這一功能,但在解決熱插拔和大浪涌電流方面面臨著巨大的問題,從而引起系統的可靠性問題。不久前,分離的IC解決方案甚至還要求使用幾個芯片來實現。而如今,只需要一個集成電源管理器就能夠簡單又容易地解決這些問題。
電源通道控制允許終端產品即插即用,而不管電池的充電狀態,或者說即便是電池根本就不在,即所謂的“即時接通(instant-on)” 模式。一只具有電源通道控制的IC為設備提供功率,并通過USB接口或一個墻體電源適配器來為單一單元鋰電池充電。為了在充電電源線尚未斷開的時候確保充滿電的電池保持不用,IC直接通過USB線為負載供電,而不從電池吸取功率。一旦電源去掉后,來自電池的電流便通過內部的低損耗理想二級管送到負載,從而將電壓降和功耗降到最小。
理想二級管的正向電壓降遠小于傳統的或肖特基二級管的正向電壓降,且其反向電流泄漏也比較小。小的正向電壓降將減小功耗和自發熱,從而延長了電池壽命。
最大化USB的充電功率和效率
使用線性充電器,增加充電電流將增加額外的功耗,或者說增加發熱。當用USB充電時,充電IC必須將總線電流限制到100mA (500mW)或500mA(2.5W),具體取決于與主控制器確定的模式。在用線性電源通道系統充電時,系統負載可以通過USB口利用接近全部的 2.5W,只要不超過輸入電流的限制。這種情況下,VOUT僅略低于輸出電壓(例如5V)。然而,由于電池電壓可能比5V輸入電壓低得多,大量的功率(VIN與VOUT的電壓差乘以充電電流)將通過線性電池充電器中的調整元件消耗掉。而開關電源通道方案則利用了Bat-Track功能。Bat-Track是一種自適應的輸出控制,其中的輸入電路使調節器輸出電壓自動地跟蹤電池電壓。于是,通過保持電池充電器上的電壓盡可能地低,最佳地利用可用的輸入功率,因此極大地改善了電池充電器的調整元件的效率。
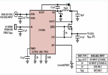
LTC4088將這些高效率的功能集成到一片高密度的3×4mm DFN封裝IC中,并需要最少的外部元件(詳見圖1)。它是一片可用于便攜式USB供電設備的、自治的高效率開關電源管理器、理想的二級管控制器和 1.5A(來自墻體適配器)獨立的電池充電器。其開關前端拓撲功能PowerPath控制和Bat-Track減緩了空間限制較大的便攜式電子設備中的熱管理問題,特別是對于那些需要大容量電池的產品更為有利。

圖1:LTC4088的典型應用電路

圖2:LTC4088的充電電流與電池電壓的關系
LTC4088的開關模式前端拓撲結構還允許VOUT負載電流在不超過USB負載指標時超過從USB口吸取的電流。保守的電源可實現高達700mA的電流,從而可實現USB的快速充電(圖2)。如果電源去掉后,該IC確保系統的應用負載可以從電池獲取功率,而電流流經一個內部低損耗180mΩ的理想二級管,從而將電壓降和功耗降到最小。
高輸入電壓和USB兼容性相結合
通過接受高輸入電壓源,例如火線/IEEE1394,12V–24V墻體適配器,未經調節的高壓(>5.5V)墻體適配器,或者是汽車內的適配器輸出,可以在家庭或工作場所以外的地方提供快速充電。利用這些電源,適配器電壓和手持設備中的電池電壓之間的差可能非常大。于是,根據所需的充電時間和充電電流,線性充電器將無法處理功耗問題。這就需要具有開關技術的IC,在改善效率和減緩熱管理問題的同時維持快速充電。需要指出的是,線性充電器也能夠實現快速充電,可能更適合USB充電,鋰電池或輸入電壓小于5.5V的墻體適配器。不過,高電壓IC還不易受電壓輸入瞬變的影響,進而增加了 IC和系統的免疫力和可靠性。

圖3 :LTC4089的典型應用電路
LTC4089包含了所有這些功能(圖3)。該器件為一款自治的線性電源管理器,理想的二級管和獨立的高壓、高效率1.2A電池充電器,具有高壓開關調節器前端,與高達36V(最高40V)的高壓電源兼容,這些電源包括12V墻體適配器,汽車適配器和火線接口。此外,它還接受低壓電源,例如5V適配器和USB。Bat-Track適配輸出控制極大地改善了充電器的效率,電路板上安裝了一個200mΩ低損耗理想二級管來將電壓降和功耗降到最小。被封裝在一個低高度(0.75mm)的3× 6mm DFN封裝內。
本文小結
Linear Technology公司的龐大且不斷充實的電源管理器/電池充電器IC家族,使得產品設計師的工作更加容易,其特色是具有很寬的高性能選擇范圍,且范圍從帶充電器的高壓線性電源管理擴展到帶充電器的快速充電高效率開關模式電源管理器。■
免責聲明:本文僅代表作者個人觀點,與電源在線網無關。其原創性以及文中陳述文字和內容未經本站證實,對本文以及其中全部或者部分內容、文字的真實性、完整性、及時性本站不作任何保證或承諾,請讀者僅作參考,并請自行核實相關內容。
來源:C114中國通信網