交錯是一種特殊的并聯方式,即在兩個或多個功率級(通常稱之為相位或通道)之間存在獨特的相位關系,為了保持兩級設計所擁有的全部紋波電流消除優勢,必須讓各個通道彼此間相差180°同差。由于每個通道都是針對處理50%功率而設計的,故同步的中斷或失敗,尤其是在負載超過最大額定電流的50%時,就可能造成整個設計的崩潰。
FAN9612采用飛兆半導體專有的同步方案Sync-Lock,可確保軟啟動、軟中止(Soft-Stop)期間以及所有瞬態和穩態工作條件下近乎完美的180°同步。如果某個故障模式導致一個信道無法工作,內部重啟動定時器會被激活,相當于高效的功率限制,可防止此通道提供全額定功率。所有這些同步和安全功能都完全由FAN9612處理,無須功率級冗余設計,從而能實現針對效率、性能和可靠性高度優化的設計。
任何電源設計都要優先考慮啟動,PFC轉換器也不例外。對大多數PFC應用而言,穩壓輸出電壓設置點在400V 范圍之內,故只要有任何電壓過沖,尤其是在軟啟動期間,就會對輸出大電容和開關組件造成額外的應力。FAN9612能夠解決與啟動有關的兩大重要問題。第一是能夠在整個啟動程序期間保持閉環軟啟動。圖1所示為FAN9612專有軟啟動電路的功能實現及啟動程序仿真。

圖1 閉環軟啟動性能
通過把參考電壓鉗位在誤差放大器反饋電壓,軟啟動電容CSS 稍微預充電,加快初始化啟動。更重要的是,誤差放大器輸出直接控制軟啟動充電電流ISS(VCTRL)。因此,若誤差放大器接近飽和,電流源就減小VSS(t),確保對誤差放大器輸出電壓的良好控制。不管在軟啟動周期內后級DC/DC 轉換器從何處開始消耗 PFC輸出的功率,FAN9612都可以在內部調節同相誤差放大器輸入以避免飽和,確保啟動或重啟動期間不會因瞬態故障條件而產生電壓過沖。
除了閉環軟啟動工作模式之外,FAN9612還具有通過VOUT電阻分壓器網絡直接啟動的可選功能。對于沒有足夠的輔助偏置電源電壓或待機電源的應用,啟動任何高電壓IC都必須對VDD電容進行充電,直到電壓達到控制IC欠壓鎖定(UVLO)導通閾值為止。這一般需要額外的電路,因而會增加功耗及降低效率。有些設計人員會采用這種方法:當通過自舉偏置(bootstrap bia)電源對PFC控制IC進行供電時,關斷啟動電路。雖然這種方案有助于降低功耗,但往往需要高側開關和驅動電路,從而增加外部組件的數目。FAN9612經特別設計,無須外部啟動電阻即可啟動。在FB和VDD之間增加一個小信號二極管DSTART即可提供一條經過RFB1的電流路徑,見圖2中的紅色虛線。一旦內部5V參考電壓有輸出,小信號MOSFET QSTART就被開通,電阻反饋網絡即從啟動功能中解脫出來。另外也可以根據情況,忽略DSTART和QSTART,采用傳統的啟動方法。

圖2 交替式簡化啟動電路
對于感測AC輸入電壓的PFC電路,大多數控制器都需要一個外部兩極濾波器來獲得RMS線電壓。雖然這對線路UVLO(也稱為brown-out保護,即電壓過低保護)是可接受的,但兩極濾波器的慢速和低靈敏度會導致額外的線電流失真,從而妨礙利用 RMS 電壓信息來實現任何部分的PWM控制,比如電壓前饋。而FAN9612卻能夠通過感測AC輸入電壓的峰值來獲得RMS值。由于RMS值與線電壓峰值成比例,所需外部電路就從兩極濾波器簡化為一個簡單的電阻分壓器。如圖3所示,FAN9612利用經過分壓(divided down)的峰值電壓信號來實現欠壓保護(VIN(UVLO))、輸入過壓保護(VIN(OVP)),以及電壓前饋(VIN(VFF))這些PWM控制任務。RIN1和RIN2的比值可用于設定VIN(OVP)、跳變點和欠壓保護級。FAN9612獨有的Brown out遲滯可編程特性,可通過內部2μA電流源和RIN(HYS)進行設置。

圖3 輸入電壓感測電路
電壓前饋為PFC轉換器提供了數種優勢。首先,控制環路增益變得與輸入電壓無關,這就大大簡化了補償任務,并有助于在線路瞬變期間保持更嚴格的輸出電壓調節。其次,輸入電流仍為正弦波,即使在功率受限期間也可減少電流失真。第三,由于用戶可編程最大導通時間(MOT)與VIN成比例,所以每個通道都獲得一個有效的功率限制功能。最后,FAN9612還能夠在DC輸入電壓下工作,故而適用于大功率逆變器,比如那些專為太陽能應用而設計的逆變器。
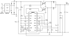
除了欠壓保護和輸入電壓OVP外,FAN9612還具有兩極輸出電壓OVP功能。圖4中所示的反饋電阻RFB1和RFB2對輸出電壓進行分壓,并把信號饋入到FAN9612跨導誤差放大器的輸入端。一個非鎖死輸出OVP電路用于在內部監控該信號,并被設置在反饋電壓超過3.25V時阻止開關。因此實際上,RFB1和RFB2具有調節輸出電壓和執行輸出OVP的雙重功能。某些應用可能有限制輸出OVP和電壓調節功能共享同一組串聯電阻的設計要求。FAN9612針對這一問題提供第二級鎖定OVP功能,該鎖定電路的閾值為3.5V,可通過ROV1和ROV2來主動設置比非鎖定的OVP更高的保護電壓。在RFB2與地短路這種可能性較小的事件中,這個第二級OVP功能可關閉DRV1和DRV2。

圖4 簡化應用電路
至于過流保護(OCP),FAN9612可通過圖4中的RCS1和RCS2獨立感測每個通道的峰值電流。較之在返回路徑上采用單個電流感測電阻,對相位的逐個感測可提供更可靠、更有效的OCP解決方案。為了減少組件,每個輸入都在內部集成了一個小型RC濾波器 (一般用于抑制電流感測輸入中的前沿尖刺)。最后,FAN9612電流感測閾值設為200mV,以使電流感測電阻上的功耗最小化。
FAN9612采用數項節能技術來滿足額定負載和輕負載下的效率要求。其同步電路的一部分利用最大頻率鉗位來限制輕載下和AC輸入電壓的過零點附近的與頻率相關的Coss MOSFET開關損耗。在VIN線電壓部分大于VOUT/2期間,使用谷底開關技術以感測最佳MOSFET導通時間,可進一步降低Coss電容性開關損耗。另一方面,當VIN小于VOUT/2時,主功率MOSFET利用零電壓開關(ZVS)導通。ZVS結合BCM工作模式的零電流開關(ZCS),可消除MOSFET導通開通損耗和輸出整流器的反向恢復損耗。
FAN9612的自動相位管理可以滿足提高輕載效率的要求。FAN9612評測板(EVB)可以演示約30%(相位禁用)和40%(相位啟用)負載電流之間的相位管理能力,而利用FAN9612 MOT輸入則可準確調節閾值。圖5顯示了在負載電流剛好下跌到最大額定值的30%以下致使某個相位禁用時,輕載效率的提高。當負載電流達到最大額定值的近40%時,兩通道交錯式工作恢復。FAN9612 EVB是一個400W雙交錯式BCM PFC轉換器,當VIN=115VAC時,測得輕載負載效率提高1%;VIN=230VAC時,提高6.5%。

圖5 FAN9612 EVB相位管理的效率性能(注:包含EMI濾波器)
總而言之,對于1KW以下的PFC解決方案,FAN9612能夠實現盡可能高的效率級別,并具有最豐富的功能和性能組合,是目前市面上最好的交錯式BCM PFC控制器。
可受益于這種拓撲的應用包括消費電子產品、數字顯示器 (LCD、PDP、醫療設備)、照明、臺式電腦、入門級服務器、電信整流器、工業電源系統,以及太陽能逆變器。■
免責聲明:本文僅代表作者個人觀點,與電源在線網無關。其原創性以及文中陳述文字和內容未經本站證實,對本文以及其中全部或者部分內容、文字的真實性、完整性、及時性本站不作任何保證或承諾,請讀者僅作參考,并請自行核實相關內容。
來源:C114中國通信網