本文介紹了采用低成本、高效率的升壓型電源管理芯片CP212X系列產品實現多路正負電源輸出,結合TFT模組供電的需求,給出了基于CP212X實現的TFT模組供電系統方案,文中詳細討論了CP212X系列產品實現多路正負電壓輸出的解決方案,并以TFT模塊的供電系統為典型案例,給出了基于CP212X的TFT模組供電系統的典型應用方案。該方案可滿足TFT模組供電系統的各路電壓需求,電路清晰簡單,應用靈活,可廣泛應用于各類手持設備,為TFT模組提供全套電源解決方案。
TFT顯示屏模組的電源需求
TFT(Thin Film Transistor) 液晶屏(LCD, Liquid Crystal Display)越來越廣泛的應用于各類手持設備中。隨著TFT模組的不斷發展,越來越多的TFT模組將電源管理部分外接。這樣一來,一個TFT模組的供電就變得相對復雜,一般而言,一個LCD需要以下幾種驅動電壓:
VCC - TFT模組數字模塊電源
AVDD -TFT模組模擬模塊電源
VGH -門開啟電壓,一般為VGH = 12V~25V,IVGH<=10mA
VGL -門關斷電壓,一般為VGL = -6V~-15V, IVGL<=10mA
下面以Starry Electronic推出的20810700150212為例具體分析各路驅動電源的供電需求。該TFT模組為7"屏模組,支持分辨率800x400 (RGB),像素間距0.1896x0.1790毫米。根據數據手冊,該TFT模組的工作電壓如下:
Table 1. TFT模組工作電壓

Table 2 TFT模組工作電流

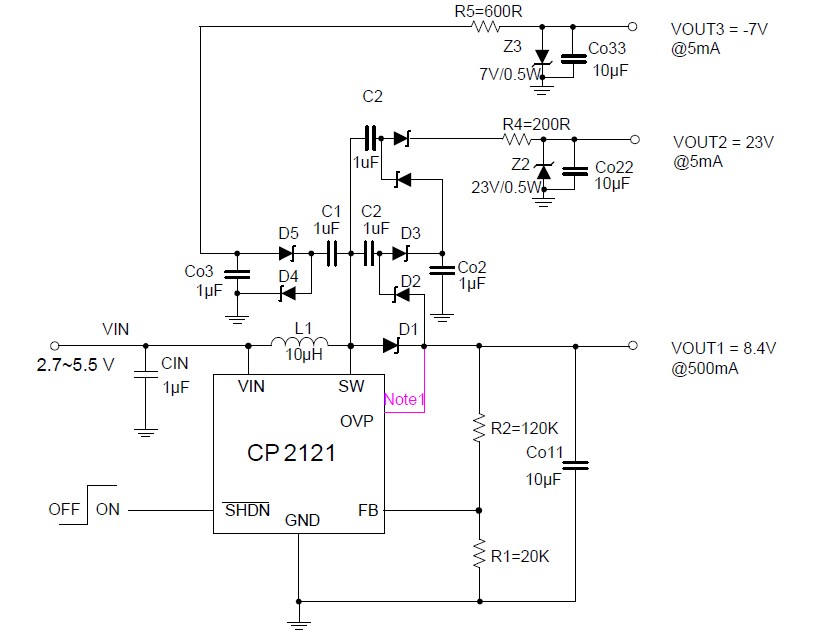
由Table1可以看出,該TFT模組工作需要提供5組不同的電壓,在目前的手持設備中3.3V和2.6V比較容易得到(一般PMU會提供該電壓),而23.1V,8.4V以及-7V就相對無法直接得到,一般需要外圍器件提供該3組電壓。
- 1
- 2
- 3
- 總3頁
來源:互聯網
http:www.x5a5.com/news/28481.htm





